
-
生物通官微
陪你抓住生命科技
跳动的脉搏
皮肤疾病非编码调控变异与稳态转录因子在表皮中的功能解析
【字体: 大 中 小 】 时间:2025年09月26日 来源:Nature Communications 15.7
编辑推荐:
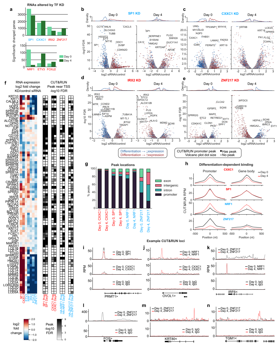
本研究针对多基因皮肤疾病中非编码单核苷酸变异(SNV)如何通过调控转录因子(TF)结合影响基因表达这一关键问题,通过大规模并行报告分析(MPRA)、CRISPR筛选和群体采样CUT&RUN等技术,系统鉴定了355个差异活性SNV(daSNV)和123个表皮稳态必需TF,揭示了AP-1/2和SP/KLF家族转录因子在介导疾病风险变异与表皮分化/炎症基因调控之间的核心作用,为理解多基因皮肤疾病的分子机制提供了重要资源。






生物通微信公众号
知名企业招聘