
-
生物通官微
陪你抓住生命科技
跳动的脉搏
冷季饲养模式下藏羊瘤胃功能的多组学解析:宿主-微生物互作驱动的能量分配策略
【字体: 大 中 小 】 时间:2025年09月03日 来源:Journal of Animal Science and Biotechnology 6.5
编辑推荐:
本研究针对青藏高原冷季饲养管理中藏羊瘤胃功能适应机制不清的问题,通过整合瘤胃形态学、微生物组、代谢组和转录组分析,揭示了舍饲(BF)与传统放牧(TG)模式下藏羊瘤胃的差异化适应策略。研究发现舍饲组通过富集Actinobacteria等菌群激活脂肪酸降解通路促进瘤胃发育,而放牧组依赖Rikenellaceae等纤维素降解菌群优先维持免疫稳态。该研究为高原反刍动物营养管理提供了多组学理论依据,发表于《Journal of Animal Science and Biotechnology》。
青藏高原严酷的冷季环境给畜牧业带来双重挑战:低温胁迫与营养匮乏。作为高原特有畜种,藏羊(Ovis aries)在长达7个月的冷季中面临两种典型饲养模式——营养均衡的舍饲(Barn feeding, BF)与资源受限的传统放牧(Traditional grazing, TG)。这两种模式究竟如何通过宿主-微生物互作影响藏羊的能量代谢策略?这个科学问题直接关系到高原畜牧业的可持续发展。
为破解这一谜题,Wang Xungang团队在《Journal of Animal Science and Biotechnology》发表的研究,首次采用多组学联用技术,从形态功能、微生物群落、代谢特征和基因表达四个维度,系统揭示了藏羊瘤胃的适应性调控机制。研究选取12头体重相近的阉割藏羊,随机分为BF组(全混合日粮)和TG组(天然牧草),经过105天饲养后采集瘤胃组织与液样。通过16S rRNA测序分析微生物组成,GC-TOF-MS检测代谢物,RNA-seq解析上皮转录组,并结合H&E染色观察形态变化。

瘤胃形态学差异
H&E染色显示BF组瘤胃乳头高度、宽度及肌层厚度均显著增加(P<0.001),表明高营养日粮促进瘤胃上皮发育。这种形态优势为后续发现的代谢差异提供了结构基础。
微生物群落重塑
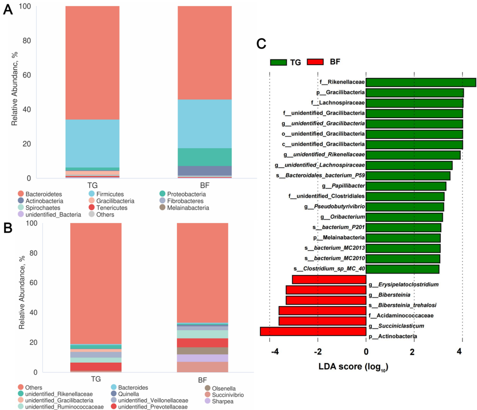
16S分析揭示两组菌群存在显著分化:BF组富集Actinobacteria(放线菌)和Succiniclasticum(琥珀酸降解菌),这些菌群能高效利用淀粉并生成丙酸;TG组则优势菌为Rikenellaceae(纤维素降解菌科)和Lachnospiraceae(丁酸产生菌),反映其对高纤维饲料的适应。值得注意的是,TG组的Chao1多样性指数更高,暗示天然放牧环境带来更复杂的微生物输入。
代谢特征解析
GC-TOF-MS鉴定出19种差异代谢物。BF组富集延胡索酸(fumaric acid)、麦芽糖(maltose)等能量代谢中间体,TG组则积累苯乙酸(phenylacetic acid)等植物次生代谢物。KEGG分析显示这些代谢物主要富集于苯丙氨酸代谢和丙氨酸-天冬氨酸-谷氨酸代谢通路,印证了饲养模式对氮代谢的深刻影响。

转录组调控机制
RNA-seq发现210个差异基因(DEGs)。BF组上调基因富集于脂肪酸降解和PPAR信号通路,关键基因ACSL6(长链脂酰CoA合成酶6)和AK5(腺苷酸激酶5)协同促进脂代谢;TG组则激活p53信号通路和谷胱甘肽代谢,如LOC101106720等基因参与氧化应激防御。这种基因表达模式与代谢组、微生物组数据高度吻合,形成完整的调控网络。
宿主-微生物协同适应
多组学联合分析发现:BF组的麦芽糖与金属硫蛋白基因(MT2A/MT1A)呈正相关,证实菌群代谢产物直接调控宿主基因表达;TG组的纤维素降解菌与宿主抗氧化系统存在显著关联。这揭示了两种截然不同的能量分配策略:BF组采用"代谢效率优先"模式,通过微生物最大化能量捕获支持生长;TG组则采取"环境适应优先"策略,牺牲部分生长性能以维持内稳态。

该研究首次从宿主-微生物共进化角度,阐明了藏羊适应不同冷季饲养模式的分子基础。其创新价值在于:1) 建立瘤胃形态-功能-分子调控的关联模型;2) 发现PPAR与p53通路在能量分配中的拮抗作用;3) 提出"营养-微生物-宿主"三级调控理论。这些发现不仅为高原反刍动物精准饲养提供指导,也为研究极端环境适应机制提供了新范式。未来研究可基于此开发针对性的微生物添加剂或营养干预方案,平衡藏羊的生产性能与环境适应性。
生物通微信公众号
知名企业招聘