
-
生物通官微
陪你抓住生命科技
跳动的脉搏
新型遗传工具包开发:诱导型基因表达与CRISPRi技术在专性捕食细菌Bdellovibrio bacteriovorus中的应用突破
【字体: 大 中 小 】 时间:2025年09月02日 来源:microLife 3.1
编辑推荐:
本研究针对专性捕食细菌Bdellovibrio bacteriovorus遗传操作工具匮乏的难题,开发了包含IPTG诱导表达系统和CRISPRi基因敲降模块的新型工具箱。通过系统评估启动子强度、建立跨生长周期诱导体系,并成功靶向细胞分裂基因ftsZ和形态基因bd1075,首次实现捕食周期关键基因的动态调控,为解析非经典细胞周期与捕食行为的分子机制提供关键技术支撑。
在微生物世界的隐秘角落,存在一类独特的"细菌猎手"——Bdellovibrio bacteriovorus(以下简称Bd)。这种专性捕食细菌具有令人惊叹的生存策略:它侵入革兰氏阴性细菌的周质空间,经历从攻击期(AP)到生长期(GP)的复杂发育周期,最终通过非二元分裂产生多个子代。然而,这种特殊生活史也带来研究困境——许多关键基因的缺失会导致捕食能力丧失,而传统诱导表达系统在该菌中效果不佳。
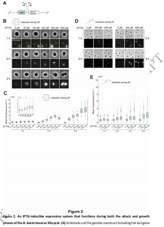
为突破这一技术瓶颈,Charles de Pierpont团队在《microLife》发表的研究中,构建了迄今最完善的Bd遗传操作工具箱。研究人员首先系统评估了9种启动子(包括PrhoBb、Ptac等)的驱动强度,发现合成启动子PBiofab和改造型Ptac分别适合组成型和诱导型表达。创新性地将lacI阻遏蛋白与Ptac启动子组合,首次实现攻击期和生长期双阶段的IPTG诱导控制,荧光报告基因tdTomato表达量可随诱导剂浓度梯度升高50倍。
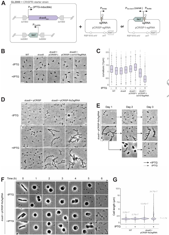
关键技术突破在于构建可诱导CRISPRi系统:将来自Streptococcus pasteurianus的失活Cas9(dCas9Spa)置于Ptac控制下,配合组成型表达的sgRNA。该系统成功再现了bd1075基因敲除的直杆表型(细胞曲率降低40%),并首次揭示细胞分裂蛋白FtsZ在Bd中的必需性——诱导敲降导致30%子代细胞异常伸长,但有趣的是这些丝状体仍能脱离猎物,表明细胞分裂与捕食周期存在可解耦性。
研究方法上,团队采用:① 启动子强度定量分析(基于sfGFP荧光显微成像);② 双交叉同源重组构建染色体整合株;③ 微孔板捕食动力学监测(SYBR Green标记法);④ 单细胞形态定量(Oufti软件分析)。实验使用Bd野生型HD100菌株和大肠杆菌MG1655猎物体系。
研究结果可分为三部分:
启动子强度图谱:通过单细胞荧光分析绘制启动子效率排序,Ptrc表达最强(达PrptI的8倍),而PlacIq完全失活,为工具选择提供基准。
诱导系统开发:

Ptac-tdTomato在1mM IPTG诱导下,荧光信号较本底提升58倍,且不影响捕食效率(rmax=0.25 h-1)。
CRISPRi应用验证:

靶向ftsZ的sgRNA导致细胞长度分布右移(均值从1.53μm增至2.12μm),首次证明该菌分裂依赖FtsZ,但丝状体仍具猎物逃逸能力,揭示发育程序的弹性。
这项研究的意义在于:① 提供首个可逆、快速基因敲降工具,克服了必需基因研究的障碍;② 揭示捕食行为与细胞周期调控的可分离性;③ 为探究细菌非经典分裂机制建立技术范式。Géraldine Laloux团队开发的工具箱将推动捕食细菌在生物防治、微生物互作等领域的应用探索,也为其他难培养微生物的遗传操作提供借鉴。
生物通微信公众号
知名企业招聘