
-
生物通官微
陪你抓住生命科技
跳动的脉搏
丹参酮IIA磺酸钠通过激活SIRT1/NF-κB p65通路抑制炎症和铁死亡缓解骨关节炎
【字体: 大 中 小 】 时间:2025年09月02日 来源:Chinese Medicine 5.7
编辑推荐:
本研究针对骨关节炎(OA)缺乏有效治疗药物的临床难题,发现丹参酮IIA磺酸钠(STS)通过上调SIRT1表达、促进NF-κB p65(Lys310)去乙酰化,显著抑制炎症因子(TNF-α/IL-6/IL-17A)释放和铁死亡(ferroptosis)发生,在IL-1β诱导的软骨细胞和DMM手术小鼠模型中均表现出显著软骨保护作用。该研究为OA治疗提供了新型候选药物和SIRT1/NF-κB新靶点。
骨关节炎(osteoarthritis, OA)作为最常见的退行性关节疾病,全球患者超过5亿,其特征性软骨退化导致疼痛和功能障碍,给患者生活质量和社会经济带来沉重负担。目前临床缺乏能有效延缓疾病进展的药物,最终多数患者只能接受关节置换手术。传统中药丹参的活性成分丹参酮IIA磺酸钠(sodium tanshinone IIA sulfonate, STS)在心血管疾病治疗中已应用三十余年,但其在OA中的作用机制尚不明确。这项发表在《Chinese Medicine》的研究首次揭示了STS通过调控SIRT1/NF-κB p65通路缓解OA的创新机制。
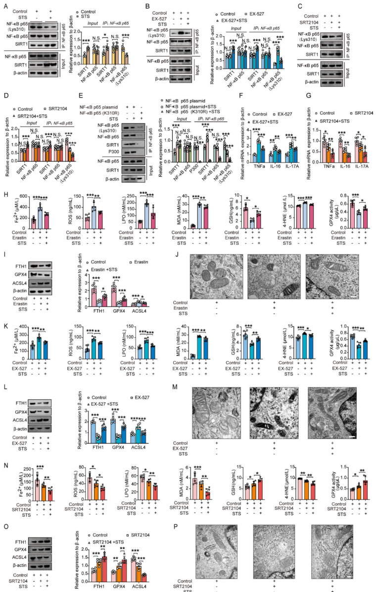
研究团队采用IL-1β诱导的原代软骨细胞建立体外OA模型,结合内侧半月板失稳(DMM)手术构建小鼠OA模型,通过TM诱导的Sirt1软骨条件性敲除(Sirt1cKO)小鼠进行验证。关键技术包括:MTT法确定STS最佳作用浓度(100μM),免疫共沉淀(IP)检测NF-κB p65(Lys310)乙酰化水平,qPCR和ELISA分析炎症因子表达,透射电镜观察线粒体形态,以及组织学OARSI评分系统评估软骨损伤程度。
研究结果部分:
STS抑制软骨基质降解和凋亡:在IL-1β诱导的软骨细胞中,STS显著降低肥大标志物COL10A1和降解酶MMP13表达,抑制Caspase3活性。DMM模型显示STS治疗组OARSI评分显著改善,疼痛和运动障碍减轻。

STS上调SIRT1表达:Western blot和ELISA证实STS能剂量依赖性增加软骨细胞SIRT1蛋白表达,在IL-1β刺激下仍保持此效应。

SIRT1介导NF-κB p65去乙酰化:IP实验显示STS促进SIRT1与NF-κB p65结合,特异性降低Lys310位点乙酰化水平。使用SIRT1抑制剂EX-527或激活剂SRT2104证实此调控关系。
抑制炎症和铁死亡:STS处理显著降低TNF-α、IL-6、IL-17A等炎症因子表达,同时改善铁代谢指标(Fe2+、GSH、GPX4)和线粒体形态,这些效应在Sirt1cKO小鼠中消失。

动物实验验证:DMM模型显示STS治疗组软骨破坏显著减轻,SIRT1表达增加而NF-κB p65(Lys310)乙酰化降低,血清炎症因子和关节组织铁死亡标志物ACSL4均改善。
结论与讨论:
该研究首次阐明STS通过"SIRT1-NF-κB p65-炎症/铁死亡"轴缓解OA的多重保护机制。在分子层面,STS上调SIRT1促进NF-κB p65(Lys310)去乙酰化,抑制其转录活性;在表型层面,STS同时减轻炎症反应和铁死亡,保护软骨细胞存活和基质稳态。特别值得注意的是,在软骨特异性Sirt1敲除小鼠中STS丧失治疗效应,确证了SIRT1的核心媒介作用。这项研究不仅为STS治疗OA提供了扎实的理论基础,也为开发靶向SIRT1/NF-κB通路的OA治疗策略开辟了新途径。鉴于STS作为已获批临床用药的安全性优势,其转化应用前景值得期待。
生物通微信公众号
知名企业招聘