
-
生物通官微
陪你抓住生命科技
跳动的脉搏
WEE1抑制剂通过MYBL2-RRM2轴增强KRASG12C抑制剂疗效:破解肺癌靶向治疗耐药新策略
【字体: 大 中 小 】 时间:2025年09月01日 来源:Cell Death & Disease 9.6
编辑推荐:
本研究针对KRASG12C抑制剂单药疗效不佳的临床困境,首次揭示WEE1抑制剂(WEE1i)可通过调控MYBL2-RRM2-dNTPs通路显著增强KRASG12C抑制剂(G12Ci)的抗肿瘤效果。通过多组学分析结合体内外实验,证实该组合疗法通过诱导DNA复制应激和损伤,最终触发细胞凋亡,为KRAS突变肺癌患者提供了低毒高效的新型联合治疗方案。
KRAS基因突变被称为肿瘤治疗的"不可成药"靶点,直到KRASG12C变构抑制剂(如sotorasib和adagrasib)的诞生才打破这一僵局。然而临床数据显示,单药治疗的客观缓解率仅约40%,中位无进展生存期不足6个月,犹如给患者开了一扇希望之窗却又迅速关上。更令人担忧的是,KRASG12C突变在肺腺癌(LUAD)中占比高达41%,这使得寻找有效的联合治疗方案成为当务之急。
既往尝试的联合策略如免疫治疗组合因肝毒性折戟沉沙,化疗组合又面临毒性叠加的困境。上海交通大学医学院团队独辟蹊径,将目光投向细胞周期调控关键激酶WEE1。这项发表在《Cell Death and Disease》的研究犹如打开潘多拉魔盒,意外发现了MYBL2-RRM2这条隐藏的通路——它既是KRAS抑制剂耐药的关键推手,又是WEE1抑制剂发挥协同作用的"阿喀琉斯之踵"。
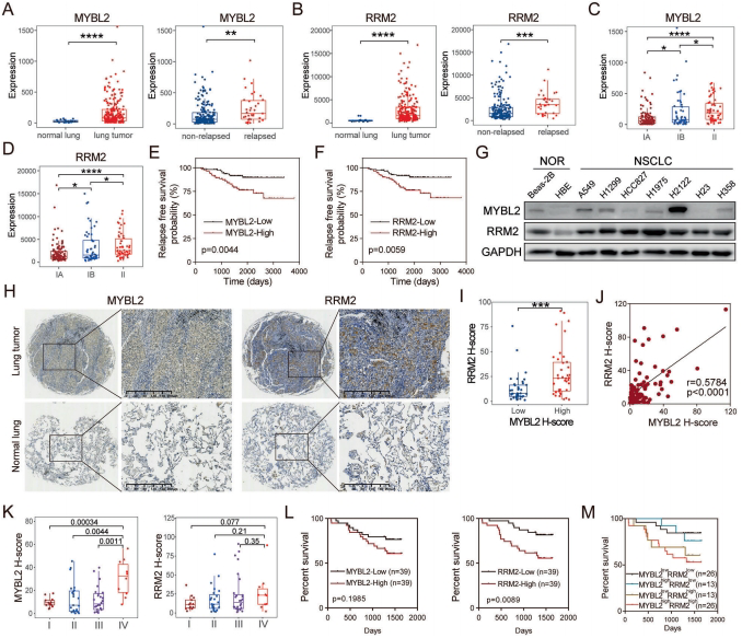
研究团队采用六种KRASG12C突变肺癌细胞系(包括sotorasib敏感和耐药株),通过高通量筛选发现WEE1抑制剂adavosertib与sotorasib具有显著协同效应(协同评分>10)。RNA测序揭示E2F靶点和G2/M检查点通路异常活跃,其中转录因子MYBL2及其下游靶点RRM2的表达变化最为显著。双荧光素酶报告基因实验证实MYBL2通过两个特定结合位点直接激活RRM2启动子,这在肺癌中尚属首次报道。
关键实验技术包括:1)基于TCGA和GEO数据库的生物信息学分析;2)体外细胞功能实验(EdU掺入、γH2AX检测等);3)流式细胞术多参数细胞周期分析;4)小鼠异种移植模型疗效评估;5)组织微阵列(TMA)临床样本验证。
WEE1抑制剂与KRAS G12C抑制剂协同作用
通过计算协同指数和长期克隆形成实验,在六种KRASG12C突变细胞系中均证实adavosertib与sotorasib具有协同效应。特别值得注意的是,这种协同在耐药细胞株(如H2122)中同样显著,暗示该策略可能克服临床耐药问题。
组合疗法诱导细胞周期紊乱与DNA损伤

创新性采用EdU/PI/γH2AX多参数流式分析发现,组合治疗使细胞异常滞留"无复制S期"(no replication S phase),该亚群细胞呈现典型复制应激特征——DNA合成停滞但DNA含量异常。这解释了为何传统细胞周期分析未能捕捉到组合治疗的独特作用模式。
MYBL2-RRM2轴的临床意义
通过对TCGA和独立队列(GSE31210、GSE30219)的分析,发现MYBL2-RRM2高表达与肺癌分期进展和不良预后显著相关。组织微阵列显示,MYBL2与RRM2蛋白表达呈强正相关(r=0.82),且双高表达患者中位生存期缩短达40%,这为靶向该通路提供了临床依据。
机制验证与挽救实验
过表达MYBL2或RRM2可部分逆转组合治疗的抑制效果,而补充RRM2酶产物dNTPs能显著缓解DNA损伤。这如同拼上最后一块拼图,证实MYBL2-RRM2-dNTPs轴是协同作用的核心机制。
体内实验验证低毒高效特性
在H2122异种移植模型中,低剂量adavosertib(40mg/kg)单药无效,但与sotorasib联用使肿瘤体积缩小20%,且未增加毒性。免疫组化显示组合组MYBL2/RRM2表达最低而γH2AX最高,完美复刻体外发现。
这项研究首次阐明WEE1抑制剂通过劫持MYBL2-RRM2轴增强KRASG12C抑制剂疗效的分子机制,其科学价值体现在三方面:1)发现MYBL2在肺癌中调控RRM2转录的新功能;2)提出dNTPs耗竭是诱导复制应激的关键环节;3)临床转化意义显著——已获批的WEE1抑制剂可快速推向临床组合试验。正如研究者Chao Zhou等强调的,这种策略可能适用于其他KRAS突变亚型,为攻克"不可成药"靶点带来曙光。
生物通微信公众号
知名企业招聘