
-
生物通官微
陪你抓住生命科技
跳动的脉搏
大豆种子重量与品质调控新基因SW14的发现及其在育种中的应用价值
【字体: 大 中 小 】 时间:2025年08月30日 来源:Nature Communications 15.7
编辑推荐:
本研究针对大豆种子重量与油分/蛋白含量负相关的育种难题,通过GWAS和QTL定位鉴定到关键转录因子SW14(Seed Weight 14)。该NF-YA家族基因通过干扰GmLEC1/GmNF-YC2/GmbZIP67三元复合体的形成,特异性调控种子性状而不影响其他农艺特征。研究发现SW14H3等位变异通过增强蛋白稳定性提高种子重量和蛋白含量,该等位基因在驯化过程中受到选择,为克服产量-品质权衡效应提供了新策略。论文发表于《Nature Communications》。
大豆作为全球重要的粮油作物,为人类提供了30%的食用油和69%的植物蛋白。然而在育种实践中,种子重量与油分/蛋白含量之间普遍存在负相关关系,这种权衡效应严重制约了产量与品质的同步提升。虽然已鉴定出300多个相关QTL位点,但由于大豆基因组复杂性,关键调控基因和分子机制仍不清楚。更棘手的是,多数已克隆基因(如GmSWEET10a/b、ST1等)存在多效性,在改良种子性状的同时往往导致其他农艺性状劣化。因此,寻找特异性调控种子性状而不影响植株发育的基因资源,成为突破大豆育种瓶颈的关键科学问题。
研究人员采用多组学联用策略,首先对320份大豆种质进行两年田间表型鉴定和GWAS分析,发现染色体14上存在未报道的主效位点SW14。通过构建YC2014×HC8杂交群体进行QTL验证,最终将候选区间缩小至383kb。结合表达分析和单倍型鉴定,锁定NF-YA转录因子基因Glyma.14G010000,其Pro80Ser和His87Tyr变异导致蛋白稳定性差异。利用CRISPR/Cas9创制突变体、近等基因系(NIL)和转基因材料,结合酵母杂交、荧光互补(split-LUC)、染色质免疫沉淀(ChIP-qPCR)等技术,系统解析了SW14的分子机制。样本来源包括自然群体、重组自交系和转基因株系,关键实验在广州、三亚等多地重复验证。
研究结果部分:
SW14控制大豆种子重量和品质
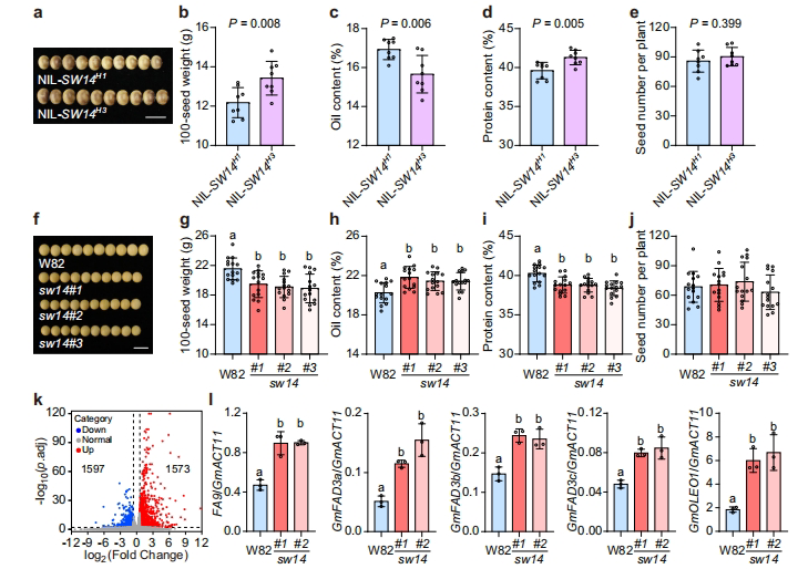
通过NIL对比发现,携带SW14H3的材料比SW14H1百粒重增加15.2%,蛋白含量提升1.8%,油分降低1.5%。CRISPR突变体sw14呈现相反表型,RNA-seq显示脂肪酸合成基因(FA9、GmFAD3s)表达显著变化。

自然变异影响SW14蛋白稳定性
细胞降解实验表明,SW14H3比SW14H1的半衰期延长2.3倍,蛋白酶体抑制剂MG132可阻断降解过程。拟南芥过表达实验证实,这种稳定性差异直接导致种子重量变化。

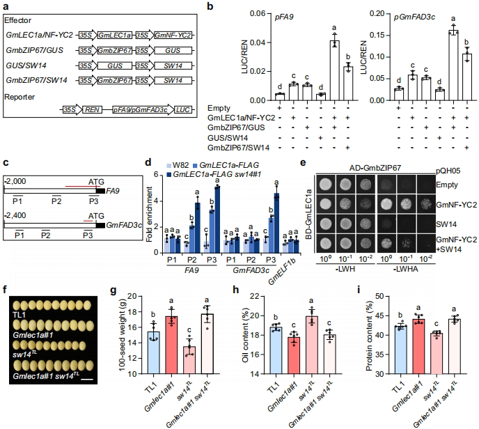
SW14与GmLEC1a/b互作
酵母双杂交筛选发现SW14特异性结合种子发育核心调控因子GmLEC1a/b,Split-LUC和Co-IP实验验证了这种互作。Gmlec1a突变体呈现与sw14相反的表型,证实二者功能拮抗。

SW14抑制GmLEC1功能
瞬时表达实验显示,SW14可使GmLEC1a/GmNF-YC2/GmbZIP67对FA9启动子的激活效率降低67%。ChIP-qPCR证实sw14突变背景下GmLEC1在靶基因启动子的富集度提高2.1倍。酵母四杂交证明SW14破坏三元复合体组装。

SW14H3等位基因的驯化选择
分析1295份种质发现,SW14H3在野生大豆中仅占12.4%,而在栽培种中提升至48.8%。选择性清除分析显示该区域Tajima's D值为-2.37,π比值显著降低。田间试验表明NIL-SW14H3比SW14H1单产提高11.3%。

该研究首次揭示NF-YA转录因子通过干扰非经典NF-Y复合体形成来调控种子性状的新机制,突破性地实现了种子重量与品质的独立调控。SW14H3的发现为分子设计育种提供了珍贵靶点,其不改变种子数量的特性有效规避了多效性带来的负面影响。从进化角度阐释了大豆驯化过程中种子性状选择的分子基础,为作物产量-品质协同改良提供了理论范式。研究团队指出,下一步将解析SW14蛋白稳定性差异的结构基础,并开发基于该基因的分子标记辅助选择体系。这些发现对解决全球粮食安全挑战具有重要战略意义。
生物通微信公众号
知名企业招聘