
-
生物通官微
陪你抓住生命科技
跳动的脉搏
酶解棉籽蛋白通过调控巨噬细胞极化和坏死性凋亡缓解DSS诱导的黄颡鱼幼鱼肠炎
【字体: 大 中 小 】 时间:2025年08月27日 来源:Journal of Animal Science and Biotechnology 6.5
编辑推荐:
本研究针对水产养殖中肠炎高发导致的巨大经济损失问题,探索了在降低3%饲料蛋白水平基础上添加酶解棉籽蛋白(ECP)对黄颡鱼(Pelteobagrus fulvidraco)肠炎的治疗潜力。研究发现ECP通过JAK-STAT通路调控巨噬细胞极化(抑制M1表型/促进M2表型),并通过NF-κB和MAPK通路抑制RIP1/RIP3/MLKL磷酸化级联反应,有效缓解DSS诱导的肠炎。该研究为水产饲料蛋白节约和免疫调节提供了新策略。
在水产养殖集约化发展的背景下,肠炎已成为制约产业效益的关键瓶颈。据统计,饲料蛋白成本占水产饲料总成本的40%-60%,而鱼粉作为主要蛋白源供需失衡导致价格持续攀升。与此同时,无抗养殖体系中鱼类易受饲料抗营养因子、水质恶化和病原菌等因素影响引发肠炎,造成显著经济损失。黄颡鱼作为我国南方重要经济鱼种,其饲料蛋白需求高达42%以上,如何平衡蛋白成本与鱼类健康成为行业难题。
针对这一现状,四川农业大学冯琳团队在《Journal of Animal Science and Biotechnology》发表研究,创新性地提出在降低3%饲料蛋白水平基础上添加酶解棉籽蛋白(ECP)的解决方案。研究采用DSS(硫酸葡聚糖钠)诱导的黄颡鱼幼鱼肠炎模型,通过10周饲养实验结合分子生物学技术,系统评估了ECP对肠道免疫功能的调节机制。关键技术包括:建立DSS直肠给药肠炎模型(使用1 mL 6% DSS溶液)、组织病理学分析(H&E染色和透射电镜)、免疫荧光检测巨噬细胞标记物F4/80及坏死性凋亡关键蛋白、q-PCR和Western blotting分析相关基因和蛋白表达。
研究结果呈现多维度发现:
1. 蛋白水平降低对肠炎的影响
3%蛋白降低(39% vs 42%)会加剧DSS诱导的肠炎,表现为肠炎发病率上升(P<0.05)、肠黏膜屏障损伤(微绒毛稀疏、细胞器空泡化)、免疫活性物质(LZM、C3、C4)减少。机制上,低蛋白饲料促进M1型巨噬细胞极化(iNOS活性升高2倍,il6 mRNA上调),同时抑制M2型极化(Arg-1活性降低30%),并通过激活RIP1/MLKL磷酸化加剧坏死性凋亡。
2. ECP的干预效果
添加2% ECP使肠炎发病率降低46%,存活率达100%。组织学显示ECP组肠上皮紧密连接结构完整,微绒毛排列有序。生化指标显示免疫活性物质显著提升:LZM活性增加105%(213.40 vs 103.89 U/mg prot),C4含量提高57%(2.95 vs 1.88 mg/g prot)。
3. 巨噬细胞极化调控机制
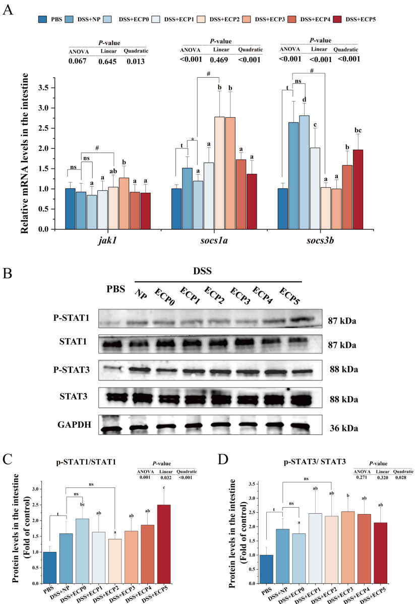
ECP通过JAK-STAT通路实现免疫重塑:
抑制M1表型:2% ECP使iNOS活性降低38%,促炎因子il6和tnfα mRNA分别下降42%和35%
促进M2表型:3% ECP使抗炎因子il10 mRNA升高2.1倍,jak1和socs1a表达上调

4. 坏死性凋亡抑制途径
ECP通过双重通路抑制细胞程序性死亡:
NF-κB通路:3% ECP使p-NF-κB/NF-κB蛋白比降低53%
MAPK通路:2% ECP使p-p38/p38 MAPK表达量下降61%
关键效应蛋白p-RIP3和p-MLKL荧光强度分别减少48%和52%
研究结论与意义
该研究首次揭示ECP通过"双通路协同"机制缓解鱼类肠炎:一方面通过SOCS/JAK/STAT轴调控巨噬细胞表型转换,另一方面经NF-κB/MAPK通路抑制RIP1-RIP3-MLKL磷酸化级联。特别值得注意的是,2% ECP添加可使低蛋白(39%)饲料组的肠道免疫指标恢复甚至超越正常蛋白水平,这为水产饲料的蛋白节约提供了确切依据(每吨饲料可减少30kg鱼粉用量)。研究成果不仅为水产动物肠炎防治提供了新思路,也为植物蛋白源的高值化利用开辟了路径,具有重要的经济价值和生态意义。
生物通微信公众号
知名企业招聘