
-
生物通官微
陪你抓住生命科技
跳动的脉搏
胰腺导管腺癌的整合基因组学分析揭示CDS2酶作为EMT特征癌细胞的合成致死靶点
【字体: 大 中 小 】 时间:2025年08月23日 来源:Cell Reports 6.9
编辑推荐:
本研究针对胰腺导管腺癌(PDAC)治疗靶点匮乏的临床难题,通过整合CRISPR-Cas筛选与多组学数据分析,系统鉴定了KRAS共依赖性靶点和肿瘤特异性表面蛋白。研究发现CDS2酶在EMT特征癌细胞中呈现合成致死效应,并绘制了KRAS抑制的敏感性与耐药性特征图谱,为PDAC精准治疗提供了新型靶向策略和组合治疗方案。该成果发表于《Cell Reports》,为这一致死率高的恶性肿瘤带来了突破性治疗思路。
胰腺癌被称为"癌中之王",其中胰腺导管腺癌(PDAC)占所有病例的90%以上。尽管近年来癌症治疗取得显著进展,但PDAC患者的5年生存率仍不足10%。这种恶劣预后主要归因于两个关键因素:一是缺乏有效的靶向治疗方案,目前标准治疗仍以化疗为主;二是肿瘤异质性极高,导致治疗耐药频发。更令人沮丧的是,虽然已知超过92%的PDAC存在KRAS突变,但针对这一经典致癌基因的抑制剂在PDAC中的疗效远不如在其他癌种中显著。这些严峻现实凸显了寻找新治疗靶点和克服耐药机制的迫切需求。
针对这一重大临床挑战,由Jimmy A. Guo、Dennis Gong和Kyle Evans等来自Broad研究所和哈佛医学院的研究团队,在《Cell Reports》发表了突破性研究成果。他们采用整合基因组学方法,系统分析了PDAC的遗传依赖性和细胞表面靶点,为这一难治癌症带来了新的治疗希望。
研究采用了多项前沿技术方法:1)基于CRISPR-Cas9的全基因组功能缺失筛选,鉴定PDAC特异性遗传依赖性;2)整合单核RNA测序(snRNA-seq)和空间转录组数据,解析肿瘤微环境异质性;3)利用TCGA和GTEx数据库进行肿瘤与正常组织表达谱比对;4)体外功能验证实验,包括类器官培养和siRNA敲降等。
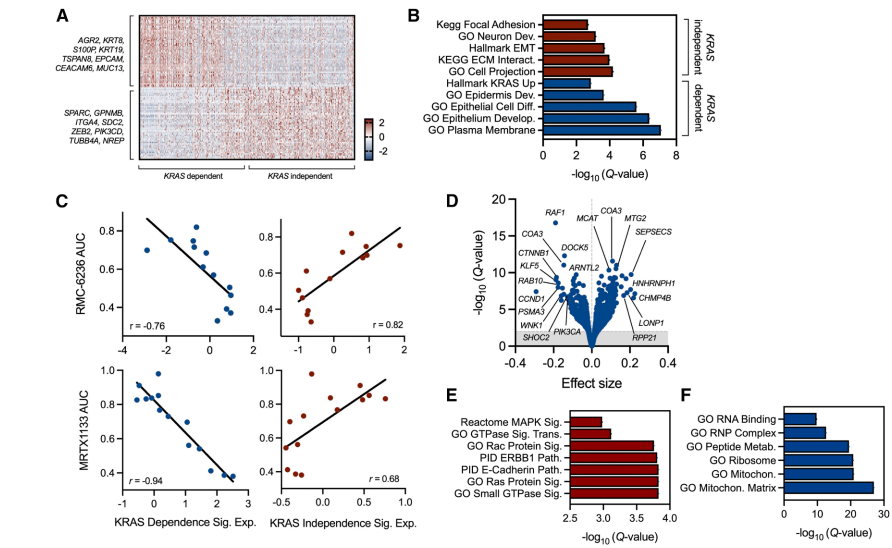
通过分析45个PDAC细胞系的CRISPR筛选数据,研究团队定义了2185个PDAC复发依赖性基因。这些靶点可分为两类:107个临床可靶向(已有临床试验化合物)和500个PDAC选择性靶点。KRAS被确认为PDAC中最显著的遗传依赖性,这与该基因在PDAC中>92%的突变率相符。研究还发现多个合成致死相互作用,如18q缺失导致的VPS4A/VPS4B旁系同源基因依赖关系。

研究最引人注目的发现是CDS2(CDP-二酰基甘油合成酶2)作为EMT特征癌细胞的合成致死靶点。通过分析不同EMT特征细胞系的基因表达谱,发现CDS2在间充质状态细胞中呈现显著依赖性,这种效应与CDS1表达降低相关。实验验证显示,在CDS1敲除的PDAC细胞系中,CDS2 siRNA处理导致细胞活力显著下降,证实了旁系同源合成致死关系。

研究深入分析了KRAS依赖性的分子特征。KRAS依赖性细胞系高表达上皮标志物(KRT8、KRT19等),而KRAS非依赖性细胞系则富集EMT、神经样信号和黏着斑通路基因。这些特征可预测PDAC细胞系对KRASG12D抑制剂MRTX1133和泛KRAS抑制剂RMC-6236的反应性。研究还鉴定出RAF1、DOCK5等KRAS共依赖性靶点,为联合治疗提供理论依据。
通过整合snRNA-seq和蛋白组数据,研究团队绘制了PDAC特异性表面蛋白表达谱。TACSTD2(Trop-2)、CLDN18和MSLN等已知靶点被确认,同时发现了GPRC5A、TM4SF1等新型候选靶点。空间转录组分析揭示了这些靶点的瘤内和瘤间异质性,为抗体偶联药物(ADC)和CAR-T治疗提供潜在靶标。

研究提出了多层次的靶向治疗策略:1)针对遗传依赖性的小分子抑制剂,如CDS2抑制剂;2)针对表面蛋白的抗体偶联药物或细胞治疗;3)基于转录亚型的精准组合疗法。特别是针对经典型和基底样亚型PDAC,分别使用CLDN18.2和Trop-2靶向药物可实现对不同细胞状态的特异性杀伤。
这项研究的意义在于:首先,CDS2作为EMT特征癌细胞的新靶点,为解决PDAC耐药问题提供了新思路;其次,KRAS抑制反应的预测特征和共依赖性靶点,为改善KRAS靶向治疗效果指明方向;最后,全面的表面蛋白分析为免疫治疗开发奠定基础。这些发现将推动PDAC治疗从传统化疗向精准靶向时代的转变,为这一难治癌症患者带来新的希望。
生物通微信公众号
知名企业招聘