
-
生物通官微
陪你抓住生命科技
跳动的脉搏
STRaM:一种提升细胞产品溯源性的遗传学框架——为研究和临床转化提供精准的基因指纹技术
【字体: 大 中 小 】 时间:2025年08月17日 来源:Communications Biology 5.1
编辑推荐:
本研究针对细胞治疗产品溯源中的生物安全性和有效性挑战,开发了STRaM(短串联重复和突变分析)生物信息学流程。该技术通过整合STR分析、STR侧翼分析和EMS(编辑/突变序列)分析三大模块,构建了包含相似性指数(SI)、纯度指数(PI)和编辑突变指数(EMI)的评估体系,可精准识别同源编辑/工程化细胞。研究证实STRaM能检测低至1%的交叉污染,并成功应用于CAR-T细胞治疗监测,为现代细胞产品管理提供了高性价比解决方案。
在细胞治疗和生物医学研究领域,细胞系交叉污染和身份混淆问题长期困扰着科研人员。传统毛细管电泳(CE)为基础的短串联重复(STR)分型技术虽被奉为金标准,却存在两大致命缺陷:无法识别STR重复单元内的单核苷酸多态性(SNP),且对低水平交叉污染(<10%)检测乏力。随着CRISPR-Cas9基因编辑技术和个性化细胞疗法的蓬勃发展,建立更精准的细胞溯源体系已成为迫在眉睫的科学挑战。
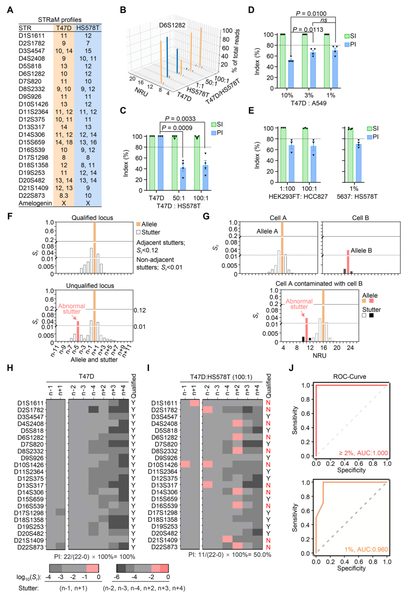
针对这一难题,浙江大学生命科学研究院与江西中医药大学的研究团队在《Communications Biology》发表了突破性研究成果。他们开发的STRaM遗传学框架,通过创新性地整合下一代测序(NGS)技术与三重生物信息学分析模块,构建了可同时评估细胞身份、纯度和基因修饰状态的"三位一体"检测体系。研究采用靶向扩增子测序(TAS)技术对22个精选STR位点进行深度测序,结合自主研发的Prominence-cutoff模型实现等位基因与stutter产物的精准区分,并创新性地建立了可量化评估的PI指数系统。
关键技术方法包括:(1)基于Galaxy服务器构建的自动化分析流程,并行运行STR-FM识别和Nucmer侧翼序列比对;(2)设计包含22个高杂合度(Hobs>0.6)STR位点的检测panel;(3)建立Prominence ratio(Pr)和Stutter ratio(Sr)数学模型;(4)应用靶向扩增子测序实现单碱基分辨率检测;(5)临床样本验证涵盖患者来源类器官(PDO)、异种移植模型(PDX)和CAR-T治疗监测。
研究结果部分:
"STRaM分析新规则"揭示传统CE方法在D5S818和D13S317等位点因忽略边际SNP导致重复单元计数(NRU)错误,而STRaM通过包容性规则校正了这些历史性错误(图2C,D)。

"PI提升交叉污染检测灵敏度"部分证实,STRaM能识别1%水平的HS578T细胞对T47D细胞的污染(PI=46.6±8.6%),而传统SI指数(98.4±1.1%)完全失效(图4C)。

"EMI追踪工程化细胞"部分显示,SW480/SW620这对同源细胞系在STR谱相似(SI≈100%)情况下,通过BRMS1c.708_709del等突变位点的EMI分析(0% vs 33.1%)实现明确区分(图5D)。在CRISPR编辑的HEK293细胞中,PTEN-7SM(七位点沉默突变)的EMI达98.7±0.2%,为基因编辑质量控制提供新工具。
研究结论指出,STRaM框架通过三大创新突破现有技术瓶颈:(1)将CE的单一身份检测扩展为SI-PI-EMI多参数评估系统;(2)使交叉污染检测灵敏度提升10倍;(3)首次实现同源工程化细胞的精准追踪。在CAR-T治疗监测中,STRaM成功同步追踪了转基因载体的动态变化(图7G)和受体细胞纯度(PI=97.7±0.9%),为细胞治疗产品全流程质控树立新标准。这项技术不仅兼容现有STR数据库,其人均300-400元人民币的成本更为大规模临床应用铺平道路,标志着细胞产品溯源进入"多维度、数字化"的新时代。
生物通微信公众号
知名企业招聘