
-
生物通官微
陪你抓住生命科技
跳动的脉搏
病毒蛋白通过相分离促进OsTSN1介导的RNA降解抑制水稻防御机制
【字体: 大 中 小 】 时间:2025年08月14日 来源:Nature Communications 15.7
编辑推荐:
研究人员针对植物病毒如何利用液-液相分离(LLPS)逃逸宿主免疫这一科学问题,开展了南方水稻黑条矮缩病毒(SRBSDV)P6蛋白与水稻Tudor葡萄球菌核酸酶(OsTSN1)互作机制研究。发现P6通过相分离形成液滴促进OsTSN1多聚化,增强其核酸酶活性降解OsNAC15和OsLHY转录因子mRNA,从而抑制茉莉酸(JA)和自噬相关防御通路。该研究揭示了病毒劫持宿主RNA衰变机制的新策略,为多病毒协同靶向OsTSN1的防治提供了理论依据。
在植物与病毒的进化军备竞赛中,病毒发展出精妙的策略对抗宿主免疫系统。南方水稻黑条矮缩病毒(SRBSDV)作为由白背飞虱传播的斐济病毒属成员,是当前水稻产区最具破坏性的病原体之一。尽管已知其编码的P6蛋白具有基因沉默抑制功能,但该蛋白如何通过生物分子凝聚体调控宿主防御仍不清楚。浙江大学农业与生物技术学院的研究团队在《Nature Communications》发表重要成果,首次揭示SRBSDV P6蛋白通过液-液相分离(Liquid-liquid phase separation, LLPS)形成无膜凝聚体,劫持宿主OsTSN1核酸酶降解关键防御相关转录因子mRNA的分子机制。
研究采用多学科交叉技术:通过免疫共沉淀质谱(IP-MS)鉴定P6互作蛋白;利用生物荧光互补(BiFC)和酵母双杂交(Y2H)验证蛋白互作;采用荧光漂白恢复(FRAP)分析液滴动态特性;建立体外相分离系统研究蛋白多聚化;应用CLIP-seq和RNA-seq技术分析RNA降解靶标;通过CRISPR/Cas9构建基因敲除株验证功能。
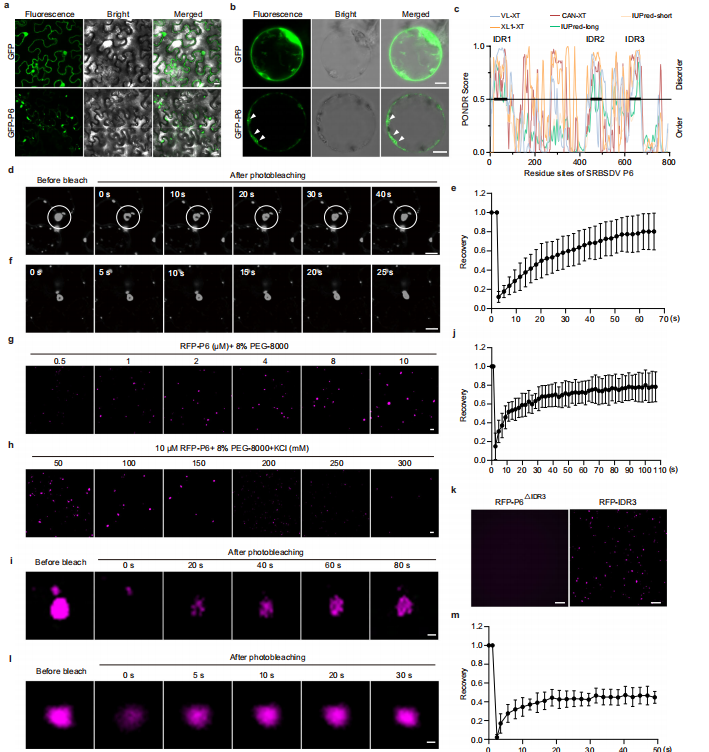
"SRBSDV P6 undergoes liquid-liquid phase separation"部分证实P6含有内在无序区(IDR),在体内外均可形成动态液滴。计算预测显示P6具有典型相分离特征,FRAP实验证实液滴具有流动性。

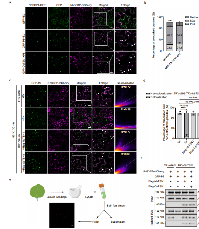
"SRBSDV P6 interacts with OsTSN1 to form droplets"部分发现P6特异性结合OsTSN1的SN3结构域,关键位点Gln42和Tyr57突变导致互作丧失。共表达实验显示P6诱导OsTSN1相分离,共定位于应激颗粒(SGs)。

"OsTSN1 positively regulates SRBSDV infection"通过1,6-己二醇处理破坏相分离显著降低病毒积累。基因敲除实验证实ostsn1突变体表现出增强的抗病毒性,而OsTSN1过表达株更易感病,表明OsTSN1是病毒感染的阳性调控因子。
"LLPS driven by P6 enhances the nuclease activity of OsTSN1"发现P6促进OsTSN1形成高分子量多聚体,SEC-HPLC和交联实验证实多聚化程度与核酸酶活性正相关。体外实验显示P6剂量依赖性增强OsTSN1对单链RNA的降解能力。
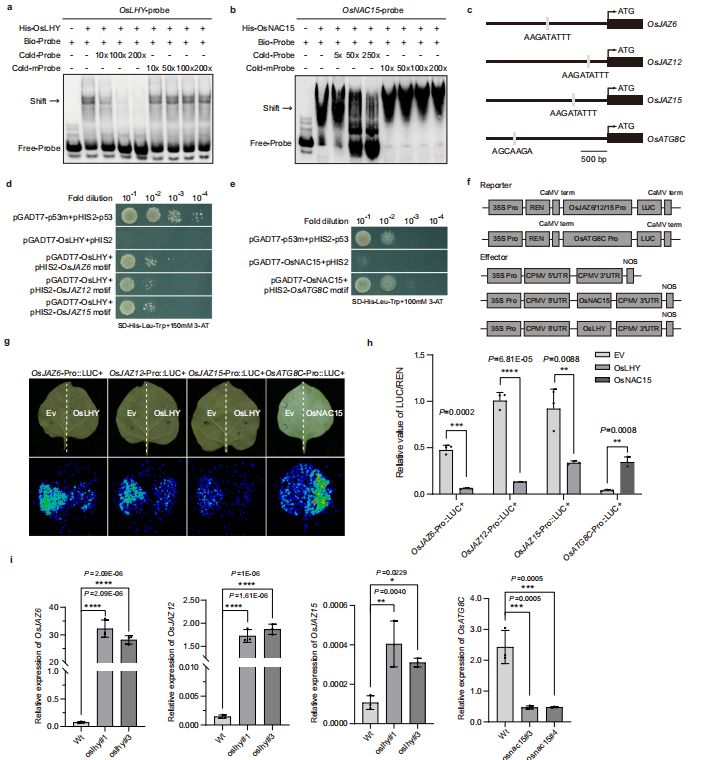
"P6 promotes the OsTSN1-mediated degradation of host mRNAs"通过CLIP-seq鉴定出1393个共同靶标,其中OsNAC15和OsLHY转录因子在病毒侵染后显著减少。EMSA验证OsTSN1特异性结合GAGGAG motif的RNA。

"OsLHY and OsNAC15 regulate the transcription of OsJAZ6, OsJAZ12, OsJAZ15 and OsATG8c"阐明分子调控网络:OsLHY负调控OsJAZ6/12表达抑制JA信号,OsNAC15正调控OsATG8C促进自噬。双荧光素酶报告系统验证转录调控关系。

"Downregulation of OsATG8C and OsJAZs expression promotes SRBSDV infection"通过基因编辑证实OsJAZ6/12敲除增强病毒抗性,OsATG8C敲除加重感病性。体外实验显示P6-OsTSN1液滴特异性招募并降解OsLHY和OsNAC15 mRNA。

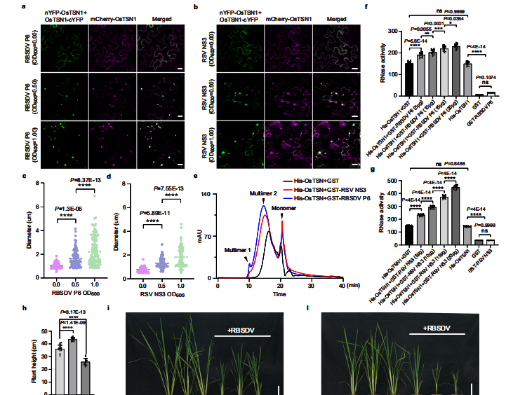
"RBSDV P6 and RSV NS3 promote OsTSN1 multimerization"发现水稻黑条矮缩病毒(RBSDV)P6和条纹花叶病毒(RSV)NS3同样通过IDR与OsTSN1互作,增强其核酸酶活性,表明不同病毒趋同进化出靶向OsTSN1的策略。
研究结论揭示了一个全新的病毒免疫逃逸机制:SRBSDV P6通过相分离形成生物分子凝聚体,招募OsTSN1促进其多聚化和核酸酶活性,选择性降解OsNAC15和OsLHY转录因子mRNA,从而抑制JA信号和自噬途径介导的抗病毒防御。
生物通微信公众号
知名企业招聘