
-
生物通官微
陪你抓住生命科技
跳动的脉搏
TIM-4表达异常在原发性肝癌中的双重调控机制及sTIM-4/AFP联合诊断价值
【字体: 大 中 小 】 时间:2025年08月14日 来源:Scientific Reports 3.9
编辑推荐:
本研究针对原发性肝癌(PHC)早期诊断难题,揭示了免疫调控分子TIM-4在肿瘤组织(低表达)与循环单核细胞(高表达)中的双重作用机制。广西壮族自治区人民医院与桂林市人民医院团队通过免疫组化、流式细胞术和ELISA技术,发现中间型单核细胞亚群(CD14++CD16+)TIM-4表达率达91.7%,且血浆sTIM-4水平与AFP联合可将诊断AUC提升至0.793。该研究为肝癌免疫微环境调控提供了新靶点,并建立了更精准的无创诊断策略。
肝癌作为全球第三大癌症死因,五年生存率不足20%,其早期诊断一直是临床难点。虽然甲胎蛋白(AFP)检测广泛应用,但约30%患者呈现假阴性,且慢性肝炎等良性疾病也会导致AFP升高。更棘手的是,肥胖患者超声检查敏感性显著降低,使得新型血液标志物的开发迫在眉睫。近年来,TIM家族蛋白在肿瘤免疫中的调控作用备受关注,但TIM-4(TIMD4)在肝癌中的表达特征和临床价值仍属空白。
广西壮族自治区人民医院和桂林市人民医院的研究团队通过多组学分析发现了一个有趣现象:TIM-4在肝癌组织中表达下调,却在患者外周血单核细胞中异常升高。这种"组织-血液"表达悖论暗示TIM-4可能参与肝癌发展的双重调控机制。研究人员收集了30对肝癌/癌旁组织样本和29例患者血液标本,结合TCGA数据库生物信息学分析,系统探索了TIM-4在肝癌诊断和免疫微环境重塑中的价值。
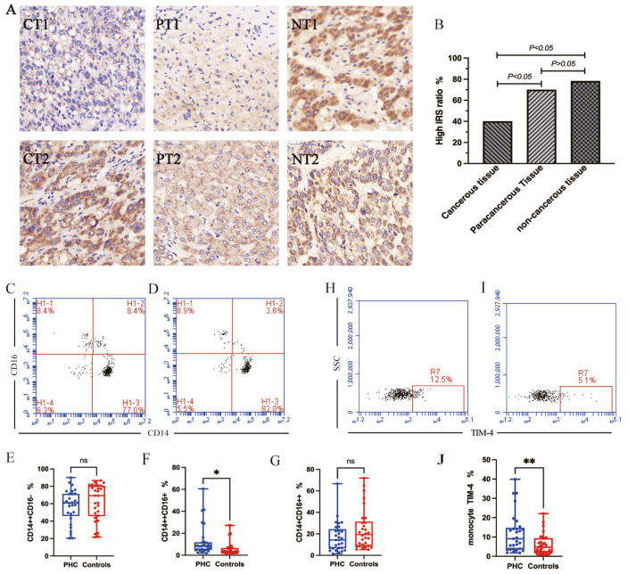
研究采用三大关键技术:1)免疫组化分析30例肝癌组织TIM-4蛋白定位;2)流式细胞术分选CD14/CD16标记的单核细胞亚群(经典型CD14++CD16-、中间型CD14++CD16+、非经典型CD14+CD16++);3)ELISA检测血浆可溶性TIM-4(sTIM-4)水平。所有病例均符合2019年版《原发性肝癌诊疗规范》诊断标准,对照组为同期健康体检者。
TIMD4表达和临床特征分析
TCGA数据显示TIM-4在肝癌组织转录水平和蛋白水平均显著下调(P<0.05),且晚期患者(III-IV期)表达更低。免疫组化证实肝癌组织TIM-4阳性率仅40%,显著低于癌旁组织(70%)和正常肝组织(78.3%)。值得注意的是,TIM-4低表达组M0型巨噬细胞浸润增加,而高表达组单核细胞浸润更显著(P<0.001)。
血液循环单核细胞亚群差异
流式分析揭示PHC患者中间型单核细胞比例较健康对照升高8.3%(P<0.001),且该亚群TIM-4阳性率高达91.7%,较对照组(73.85%)显著增加。相反,非经典单核细胞TIM-4阳性率从31.1%降至6.7%(P<0.05),呈现明显的亚群特异性表达模式。
sTIM-4的诊断效能
PHC患者血浆sTIM-4中位浓度达11.39 ng/mL,是健康组(5.44 ng/mL)的2倍。特别在乙肝病史患者中,sTIM-4水平进一步升高至11.62 ng/mL。Logistic回归显示sTIM-4≥8.08 ng/mL时,肝癌风险增加2.29倍。与AFP联用后,诊断AUC从0.793提升至0.852,敏感性提高至82.6%。
讨论与意义
该研究首次阐明TIM-4在肝癌中的"双刃剑"作用:肿瘤局部表达缺失可能削弱免疫监视,而循环单核细胞TIM-4过表达则通过中间亚群促进炎症微环境。这种时空特异性调控模式为理解肝癌免疫逃逸提供了新视角。临床转化方面,sTIM-4/AFP联合检测方案操作简便,特别适合AFP阴性患者的补充诊断。未来研究可深入探索TIM-4调控单核细胞极化的分子机制,及其在免疫治疗耐药性中的潜在作用。


生物通微信公众号
知名企业招聘