
-
生物通官微
陪你抓住生命科技
跳动的脉搏
ICAM-1基因敲除人源多能干细胞通过降低免疫细胞黏附实现免疫逃逸
【字体: 大 中 小 】 时间:2025年08月13日 来源:Nature Communications 15.7
编辑推荐:
本研究针对多能干细胞(hPSC)移植中的免疫排斥问题,创新性地靶向细胞间黏附分子-1(ICAM-1)开展基因编辑。威斯康星大学麦迪逊分校团队通过CRISPR/Cas9技术构建ICAM-1敲除(KO)的hPSC系,证实其能显著降低中性粒细胞、T细胞等多种免疫细胞的黏附,在NeoThy人源化小鼠模型中延长移植物存活。该研究首次将先天免疫调控纳入低免疫原性编辑策略,为心血管疾病等再生疗法提供新思路。
在再生医学领域,人类多能干细胞(hPSC)疗法为心肌梗死等疾病带来希望,但免疫排斥仍是重大挑战。现有低免疫原性策略主要针对适应性免疫(如MHC敲除),却忽视了中性粒细胞等先天免疫细胞在早期排斥中的关键作用。这就像只加固城门却忘了修补城墙——当大量免疫细胞通过黏附分子"攀爬"入侵时,移植物仍难逃被清除的命运。
威斯康星大学麦迪逊分校(University of Wisconsin-Madison)的研究团队将目光投向细胞间黏附分子-1(ICAM-1)——这个在免疫细胞"攀爬"过程中起"抓手"作用的蛋白。通过CRISPR/Cas9基因编辑技术,他们成功构建了ICAM-1完全敲除的hPSC系,并证实这些细胞能抵抗多种免疫细胞的黏附攻击。相关成果发表在《Nature Communications》上。
研究采用四大关键技术:1) CRISPR/Cas9介导的ICAM-1基因编辑;2) 多能干细胞定向分化为心血管细胞(ECs/CMs/cFibs);3) NeoThy人源化小鼠模型验证体内免疫逃逸;4) 流式细胞术和Western blot等蛋白检测技术。实验使用H9胚胎干细胞系和健康供体来源的PBMCs。
主要发现:
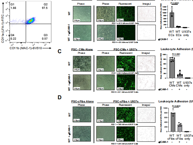
ICAM-1阻断减少hPSC衍生疗法的白细胞黏附

抗ICAM-1抗体处理使U937细胞对内皮细胞(ECs)的黏附减少75%,在心肌细胞(CMs)和心脏成纤维细胞(cFibs)中同样有效,证实ICAM-1是跨细胞类型的通用靶点。
低免疫原性ICAM-1 KO hPSCs的生成

通过引入终止密码子实现ICAM-1完全敲除,编辑后的干细胞保持正常核型、多能性标志物表达及三胚层分化能力,且无转录组异常。
ICAM-1 KO hPSCs的典型分化能力
敲除细胞可分化为高纯度(>85%)的内皮细胞(CD31+CD144+)、心肌细胞(cTNT+)和成纤维细胞,且炎症刺激后不表达ICAM-1蛋白或分泌型sICAM-1。
免疫细胞黏附实验

ICAM-1 KO使原代中性粒细胞黏附降低68%,PBMCs黏附减少82%,证明其对先天和适应性免疫细胞均有抑制作用。
体外和体内免疫反应
在混合淋巴细胞反应中,KO组的CD8+ T细胞增殖和激活(CD38+CD69+)显著减弱。NeoThy小鼠实验中,4/5的ICAM-1 KO移植物存活超过32天,而野生型全部被排斥。
对第一代低免疫原性hPSCs的增强作用

在β2M/CIITA双敲除+D47过表达的"第一代"低免疫原性细胞中,添加ICAM-1 KO形成三重编辑(TKO),使U937黏附进一步降低90%,展示组合策略的协同效应。
这项研究开创性地将先天免疫调控纳入干细胞编辑策略,解决了移植早期中性粒细胞浸润的"盲区"问题。ICAM-1敲除不仅阻断免疫细胞"登陆",还削弱了T细胞激活的"第二信号",相当于同时破坏敌军的登陆艇和通讯系统。这种多靶点干预为开发"通用型"干细胞产品奠定基础,尤其对急性心肌梗死等需要快速移植的疾病具有重要意义。未来,结合MHC编辑等其他策略,或将实现真正的"免疫隐形"再生疗法。
生物通微信公众号
知名企业招聘