
-
生物通官微
陪你抓住生命科技
跳动的脉搏
ZC3H13介导SNTB1的m6A修饰促进胃癌上皮-间质转化机制研究
【字体: 大 中 小 】 时间:2025年08月09日 来源:Cell Death & Disease 9.6
编辑推荐:
本研究揭示了ZC3H13通过介导SNTB1的N6-甲基腺苷(m6A)修饰,激活YTHDF1依赖性翻译调控,从而促进胃癌EMT进程和转移的分子机制。研究人员通过多组学分析结合体内外实验,首次证实甲基转移酶ZC3H13在胃癌中的促癌作用,为胃癌靶向治疗提供了新靶点。
胃癌作为全球第四大癌症死因,其转移复发是临床治疗的主要难点。上皮-间质转化(EMT)是肿瘤细胞获得迁移侵袭能力的关键步骤,而RNA表观遗传修饰N6-甲基腺苷(m6A)在肿瘤进展中的作用日益受到关注。然而,m6A甲基转移酶ZC3H13在胃癌中的功能尚未阐明。
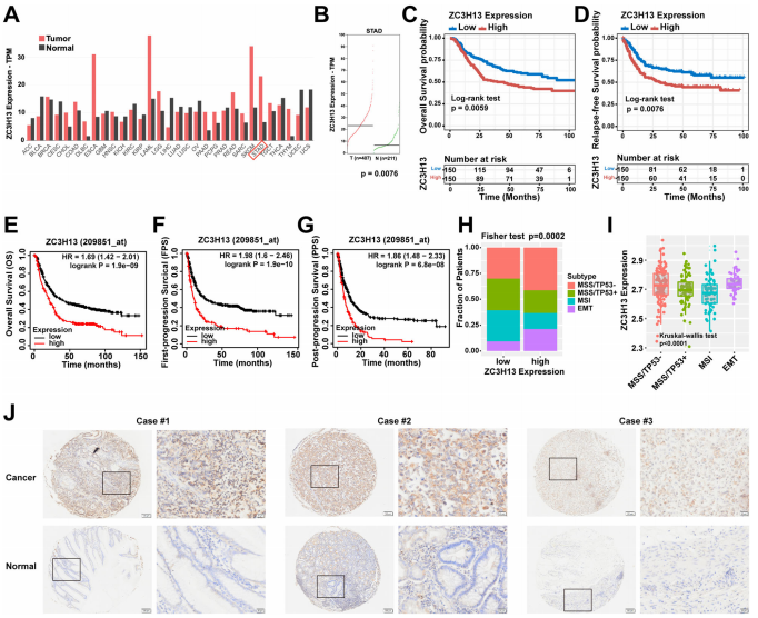
山东第一医科大学附属山东省立医院胃肠外科的研究团队通过TCGA和ACRG数据库分析发现,ZC3H13在胃癌组织中显著高表达且与不良预后相关。为揭示其作用机制,研究人员整合MeRIP-seq、RNA-seq和多组学技术,结合60例临床样本验证,发现ZC3H13通过m6A-YTHDF1轴调控SNTB1表达,进而激活EMT通路促进胃癌恶性进展。该成果发表于《Cell Death and Disease》。
关键技术包括:TCGA数据库生物信息学分析、60例胃癌组织免疫组化(IHC)评分、MeRIP-seq联合RNA-seq筛选靶基因、体内外功能实验(CCK-8、Transwell、裸鼠成瘤及转移模型)、RNA免疫共沉淀(RIP)验证分子互作。
主要研究结果:
ZC3H13在胃癌中的表达特征
通过TCGA数据分析显示ZC3H13在CIN和EMT亚型中高表达,临床样本IHC证实其表达与EMT标志物(E-cadherin下调,N-cadherin/Vimentin上调)显著相关。

ZC3H13的促癌功能验证
敲低ZC3H13显著抑制AGS/HGC-27细胞增殖(CCK-8)、迁移(伤口愈合)和侵袭(Transwell),而过表达则促进MKN-45细胞恶性表型。值得注意的是,正常胃黏膜细胞GES-1不受影响。
EMT通路调控机制
多组学分析揭示ZC3H13主要富集于细胞粘附相关通路。Western blot证实ZC3H13可下调E-cadherin,上调N-cadherin/Vimentin/β-catenin,该效应通过SNTB1介导。
SNTB1的m6A修饰机制
MeRIP-seq鉴定SNTB1 CDS区存在"GGAC"保守motif,SRAMP预测3个高置信度m6A位点。点突变实验显示m6A修饰增强SNTB1 mRNA稳定性(半衰期延长2.3倍),该过程依赖读者蛋白YTHDF1的结合。
体内实验验证
裸鼠模型中,ZC3H13过表达使肿瘤体积增大1.8倍,肺/肝转移灶数量增加3倍,而SNTB1敲减可逆转该效应。
结论与意义:
该研究首次阐明ZC3H13-m6A-SNTB1轴在胃癌EMT中的核心作用:
1)ZC3H13作为促癌因子,其高表达预示不良预后;
2)通过YTHDF1介导的m6A修饰增强SNTB1 mRNA稳定性;
3)SNTB1通过重塑细胞骨架和粘附连接促进EMT进程。
该发现不仅完善了m6A调控网络的理论体系,更为胃癌靶向治疗提供了新策略——针对ZC3H13-m6A-SNTB1轴的抑制剂可能成为抑制胃癌转移的潜在药物。
生物通微信公众号
知名企业招聘