
-
生物通官微
陪你抓住生命科技
跳动的脉搏
新型miRNA bta-novel-miR-25336通过靶向ACADS调控水牛肌内脂肪细胞分化及不饱和脂肪酸合成的机制研究
【字体: 大 中 小 】 时间:2025年08月06日 来源:BMC Genomics 3.7
编辑推荐:
本研究通过miRNA测序发现水牛胸骨皮下脂肪组织(SSAT)高表达的新型miRNA bta-novel-miR-25336与不饱和脂肪酸(UFA)合成显著相关。功能实验证实该miRNA通过靶向酰基辅酶A脱氢酶短链(ACADS)促进脂肪细胞增殖分化,上调SCD、FADS1/2等关键基因表达,显著提升UFA含量。该发现为改善水牛肉质营养提供了新靶点。
随着健康饮食理念的普及,肉类食品的营养价值日益受到关注。水牛肉虽具有高蛋白、低胆固醇的优势,但其肌内脂肪(IMF)含量低、质地粗糙的缺点制约了市场接受度。研究表明,IMF中不饱和脂肪酸(UFA)的比例直接影响肉类的风味和营养价值,而脂肪细胞分化与脂肪酸代谢的调控机制尚未完全阐明。特别是在水牛等特色畜种中,如何通过分子手段同步提升IMF含量和UFA比例,成为当前畜牧业研究的重点难点。
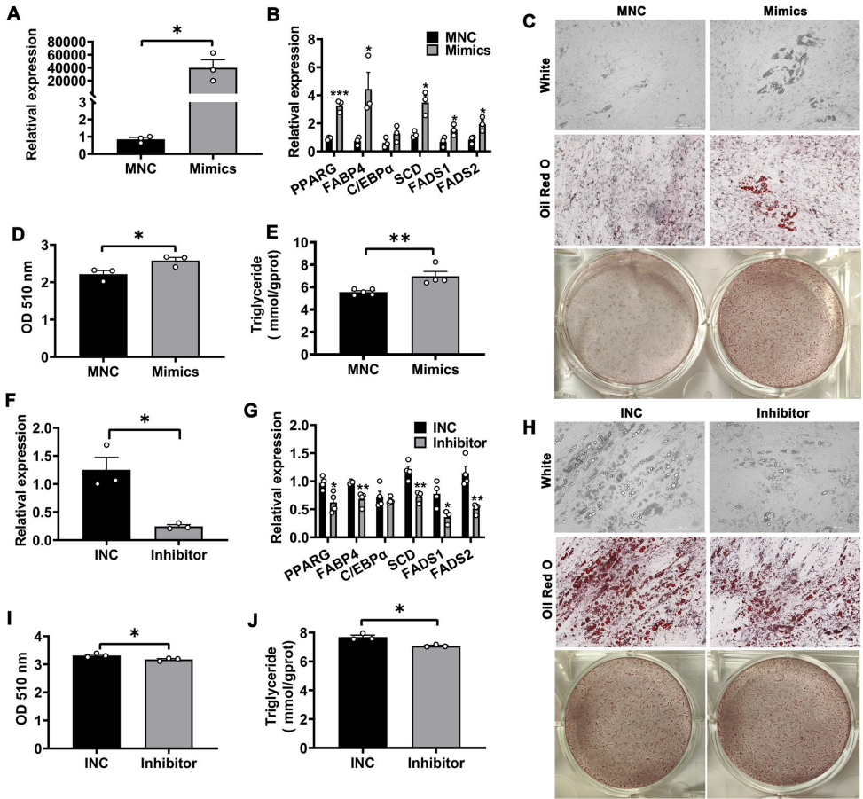
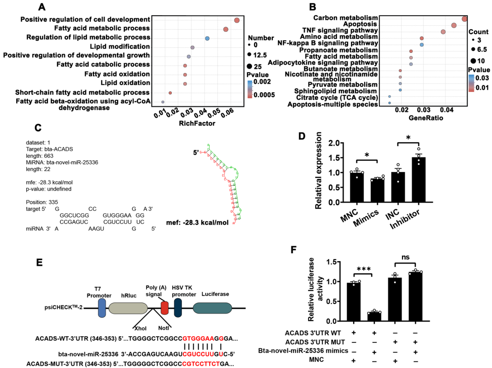
广西大学动物科学技术学院的研究团队在《BMC Genomics》发表的最新研究,通过对6头河流型水牛36个脂肪组织的miRNA测序,首次鉴定出调控UFA合成的关键因子bta-novel-miR-25336。研究人员采用WGCNA共表达网络分析筛选表型相关miRNA,通过原代脂肪细胞培养、EdU增殖检测、油红O染色等技术验证功能,结合双荧光素酶报告系统确认靶基因。
主要技术方法包括:1) 6头20月龄河流型水牛6个解剖部位脂肪组织的miRNA测序;2) WGCNA构建miRNA与脂肪酸含量的共表达网络;3) 原代脂肪细胞分离培养及诱导分化体系;4) mimics/inhibitor转染干预基因表达;5) 双荧光素酶报告基因验证靶向关系。
miRNA测序揭示新型调控因子
研究团队通过高通量测序鉴定出1682个miRNA(987个为新发现),其中bta-novel-miR-25336在SSAT中表达量最高。WGCNA分析显示该miRNA与UFA含量呈正相关(r=0.87),与饱和脂肪酸(SFA)负相关(r=-0.88)。

功能验证促进脂肪生成
体外实验表明,过表达bta-novel-miR-25336使脂肪标志基因PPARG、FABP4表达提升2-3倍,UFA合成关键酶SCD、FADS2上调1.5-2倍,甘油三酯(TG)积累增加40%。EdU检测显示其促进细胞增殖率达25%。

靶向ACADS的分子机制
生物信息学预测结合双荧光素酶实验证实,bta-novel-miR-25336通过结合ACADS基因3'UTR抑制其表达。ACADS作为脂肪酸β氧化的限速酶,其下调可减少UFA分解,这与脂肪细胞中SCD等合成酶的上调形成协同效应。

这项研究首次揭示了bta-novel-miR-25336-ACADS轴在水牛脂肪代谢中的核心作用,为理解miRNA调控UFA合成的分子机制提供了新视角。特别值得注意的是,该调控通路同时影响脂肪细胞增殖、分化及脂肪酸组成,这为通过分子育种同步改善肉类产量和营养品质提供了潜在靶点。研究人员指出,未来需进一步验证该miRNA在不同性别水牛中的表达差异,并探索其与PPARG等转录因子的级联调控关系。该成果不仅对水牛品种改良具有应用价值,也为其他家畜的肉质调控研究提供了重要参考。
生物通微信公众号
知名企业招聘