
-
生物通官微
陪你抓住生命科技
跳动的脉搏
基于高通量测序的中国不同地区腐乳细菌群落结构与功能预测研究
【字体: 大 中 小 】 时间:2025年08月05日 来源:Scientific Reports 3.9
编辑推荐:
为解决中国传统发酵食品腐乳微生物群落结构不清、功能多样性不明的问题,研究人员采用高通量测序技术对8个地区腐乳样本进行系统分析,揭示了以Proteobacteria和Firmicutes为主的优势菌群分布特征,发现地理区位与生产工艺显著影响微生物群落功能(如JXR5样本的硝酸盐还原功能达5.38%),为腐乳标准化生产与风味调控提供科学依据。
腐乳作为中国传统发酵豆制品,素有"东方奶酪"之美誉,其独特风味和营养价值深受亚洲乃至全球消费者喜爱。然而,这种传统食品的发酵过程高度依赖微生物群落,其中细菌在品质形成、风味物质生成和安全性保障等方面起着关键作用。长期以来,腐乳生产存在两大痛点:一是不同地区因气候条件、文化传统和工艺差异导致微生物群落结构迥异,例如北方采用低温盐渍慢发酵,以毛霉(Mucor)和根霉(Rhizopus)为主;南方则因温暖湿润采用短周期发酵,红曲霉(Monascus purpureus)与毛霉协同作用。二是现有研究多局限于单一区域或特定菌群,缺乏系统性比较,微生物功能基因与风味、蛋白质降解及安全性的关联机制尚未阐明。
针对这一研究空白,桂林旅游学院的研究团队在《Scientific Reports》发表了一项开创性研究。他们通过京东平台采购8个典型产区(涵盖西南、中南和东南地区)的腐乳样本,运用高通量测序技术结合PICRUSt2和FAPROTAX功能预测,首次系统揭示了我国腐乳细菌群落的区域特征与功能多样性。
研究采用三大关键技术:1) 针对高脂/高盐样本差异预处理(油腐乳用0.1% Triton X-100脱脂,干腐乳用0.5 M EDTA脱盐);2) Illumina MiSeq平台对细菌16S rDNA V3-V4区测序(引物338F/806R);3) 通过DADA2算法生成ASV(扩增序列变体)替代传统OTU聚类,结合Silva 138.1数据库进行物种注释。
细菌α-多样性分析
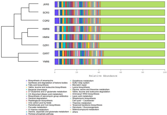
Ji'an样本(JXR5)物种丰富度最高(Chao指数386.96),而Kunming样本(KMR8)多样性最突出(Simpson指数0.537)。干腐乳CQR2(重庆秀山)因Enterobacteriaceae占比达72.09%导致多样性最低,证实生产工艺对菌群结构的决定性影响。
细菌群落结构

门水平上Proteobacteria(66.50%)和Firmicutes(25.13%)为主导,其中CQR2样本Proteobacteria含量高达87.16%,而人工接种发酵的JXR5样本仅42.64%。属水平上Pseudomonas(22.31%)和未培养Enterobacteriaceae(18.11%)为优势菌,Guilin样本(GXR7)的Lactococcus(25.86%)和Acinetobacter(36.32%)呈现地域特异性富集。
PCoA分析

地理相邻的Chengdu(SCR3)与Xiushan(CQR2)样本聚类最近,而人工接种的油腐乳样本形成独立簇群,揭示地理位置与发酵方式的协同作用。
功能预测

PICRUSt2显示氨基糖代谢(1.43-3.92%)和脂肪酸合成(1.65-2.10%)为核心功能。FAPROTAX分析表明KMR8样本的化能异养功能占比最高(47.87%),CQR2样本发酵功能达31.16%,与其细腻质地和浓郁风味形成直接相关。值得注意的是,Yunnan样本(YNR6)硝酸盐还原功能(5.38%)可能增加亚硝胺风险,需工艺优化。
该研究首次绘制了中国多地区腐乳细菌群落的功能图谱,证实地理环境和生产工艺共同塑造微生物群落特征。发现Proteobacteria/Firmicutes比例可作为工艺调控指标,而Lactococcus与Comamonas的协同作用(如KMR8样本)能提升产品安全性。对于产业实践,建议高硝酸盐还原功能产区添加维生素C等拮抗剂,并为电商平台建立亚硝酸盐在线监测机制。未来需结合宏基因组测序验证关键功能基因,并探究细菌-真菌互作机制,以全面解析腐乳发酵的微生物驱动机制。
生物通微信公众号
知名企业招聘