
-
生物通官微
陪你抓住生命科技
跳动的脉搏
PDK1依赖的代谢重编程通过ATF3调控骨肉瘤干细胞的干性与肿瘤发生
【字体: 大 中 小 】 时间:2025年07月31日 来源:Cell Death & Disease 9.6
编辑推荐:
本研究针对骨肉瘤干细胞(OSCs)的代谢特征展开深入探索,揭示了PDK1通过调控糖酵解与氧化磷酸化(OXPHOS)平衡维持OSCs干性的关键机制。研究人员通过单细胞测序分析临床样本结合体内外实验,发现PDK1-ATF3-TGF-β/Smad通路是OSCs自我更新和转移的核心调控轴,其抑制剂DAP可显著抑制肿瘤生长和肺转移。该研究为靶向肿瘤干细胞代谢提供了新策略,对改善骨肉瘤预后具有重要临床意义。
骨肉瘤作为最常见的原发性恶性骨肿瘤,其高转移率和化疗耐药性一直是临床治疗的重大挑战。近年来,肿瘤干细胞理论为理解骨肉瘤的复发和转移提供了新视角,但关于骨肉瘤干细胞(OSCs)的代谢特征及其调控机制仍存在大量未知。传统认知中,Warburg效应认为肿瘤细胞偏好糖酵解供能,但越来越多的证据显示肿瘤干细胞可能具有独特的代谢可塑性——有些依赖糖酵解,有些则倾向氧化磷酸化(OXPHOS)。这种代谢异质性使得针对OSCs的能量代谢干预策略充满变数。
日本岐阜药科大学(Gifu Pharmaceutical University)的研究团队在《Cell Death and Disease》发表的重要研究,通过整合单细胞转录组分析和功能实验,首次系统揭示了PDK1依赖的代谢重编程在调控OSCs干性和肿瘤发生中的核心作用。这项研究不仅阐明了OSCs独特的"双代谢激活"特征,还发现了ATF3作为PDK1下游效应分子的关键桥梁作用,为开发靶向肿瘤干细胞代谢的新型治疗策略提供了理论依据。
研究人员主要运用了单细胞RNA测序分析临床样本、体外肿瘤球形成实验、基因敲降/过表达技术、代谢活性检测(葡萄糖摄取、乳酸生成、ADP/ATP比值测定)、以及异种移植(皮下、原位和肺转移)小鼠模型等关键技术方法。其中单细胞测序数据来自GSE152048和GSE179681两个公共数据集,小鼠实验均采用BALB/cSlc-nu/nu免疫缺陷品系。
通过分析临床骨肉瘤单细胞数据发现,OSCs同时表现出糖酵解和OXPHOS通路的显著激活(图1)。这种"双代谢激活"特征不同于传统肿瘤细胞的Warburg效应,提示OSCs具有独特的代谢可塑性。

在早期能量代谢相关基因筛选中,PDK1成为唯一在OSCs中高表达且与患者不良预后显著相关的基因(图2)。多队列分析显示,PDK1高表达患者的总生存期明显缩短,且该基因在肿瘤组织中的表达显著高于正常组织。

体外实验证实PDK1敲降可显著降低OSCs的肿瘤球形成能力、自我更新潜能和糖酵解活性(图4)。值得注意的是,PDK1的激酶活性对其功能至关重要——过表达野生型PDK1(PDK1WT)能增强OSCs特性,而激酶死亡突变体(PDK1T358A)则无此效果(图8)。

通过转录组分析锁定ATF3为PDK1调控的关键下游因子。实验证明ATF3可通过激活TGF-β/Smad通路部分挽救PDK1缺失导致的干性丧失,且这一过程独立于代谢调控(图8)。糖酵解抑制剂FX11能逆转PDK1过表达引起的ATF3上调和干性增强,证实了PDK1-代谢-ATF3轴的因果关系。
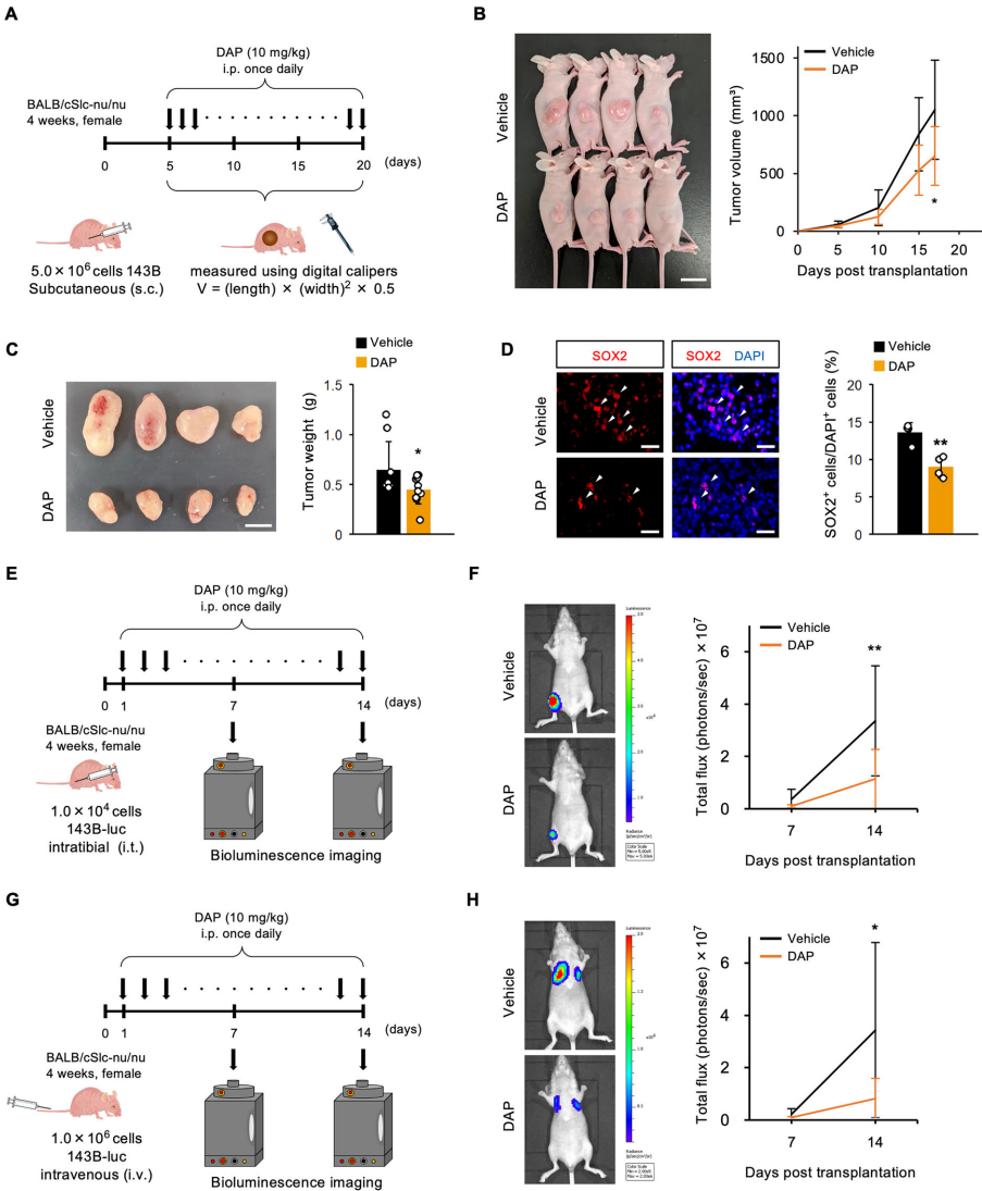
PDK1抑制剂DAP在多种模型中显示出显著效果:体外降低OSCs干性标记物SOX2和c-Myc表达(图6);体内抑制异种移植瘤生长(图7A-D)和肺转移(图7G-H)。值得注意的是,DAP对常规培养的骨肉瘤细胞影响有限,提示其对OSCs的特异性靶向潜力。

这项研究首次系统阐明了PDK1通过双重机制调控OSCs命运的分子图谱:一方面通过其激酶活性维持糖酵解-OXPHOS平衡,另一方面通过ATF3/TGF-β/Smad通路独立调控干性。这种"代谢-转录"的双轨调控模式为理解肿瘤干细胞的可塑性提供了新视角。
从转化医学角度看,研究证实靶向PDK1可同时破坏OSCs的代谢基础和干性维持机制,这种"双管齐下"的策略可能比单一代谢抑制剂更具治疗优势。特别值得注意的是,PDK1抑制剂DAP在抑制原发肿瘤的同时还能显著降低肺转移率,这对改善骨肉瘤患者预后具有重要临床意义。
该研究也存在一些值得深入探讨的问题:如PDK1在转移灶OSCs中的表达动态变化、ATF3调控网络的具体靶基因、以及如何优化PDK1抑制剂的治疗窗口等。未来研究若能结合患者来源异种移植(PDX)模型和代谢成像技术,将有助于加速这一发现向临床转化。
生物通微信公众号
知名企业招聘