
-
生物通官微
陪你抓住生命科技
跳动的脉搏
CD142+滑膜成纤维细胞通过ABCC4/cAMP/PKA通路驱动类风湿关节炎半月板破坏的机制研究
【字体: 大 中 小 】 时间:2025年07月30日 来源:Nature Communications 14.7
编辑推荐:
本研究针对类风湿关节炎(RA)膝关节破坏中半月板损伤机制不明的临床问题,通过单细胞测序(scRNA-seq)鉴定出CD142+滑膜成纤维细胞(SF)亚群,发现其通过高表达ABCC4转运蛋白介导cAMP/PKA信号通路下调,促进半月板侵袭破坏。研究首次揭示半月板损伤是RA膝关节病变的关键环节,为临床预后评估提供CD142+SF标志物,并发现MK571可通过阻断ABCC4缓解半月板破坏。该成果发表于《Nature Communications》。
类风湿关节炎(RA)作为一种常见的自身免疫性疾病,全球患病率高达0.5-1%,其中膝关节受累患者约6%最终需接受全膝关节置换术。传统观点认为RA关节破坏主要由骨与软骨损伤导致,但对膝关节特殊结构——半月板的作用机制长期缺乏深入研究。临床观察发现,RA患者的半月板在关节镜和磁共振成像检查中呈现严重破坏特征,但其损伤是否独立于软骨病变、具体驱动因素及临床意义仍不明确。
中山大学附属孙逸仙纪念医院的研究团队通过整合单细胞转录组学、空间多组学分析和功能实验,首次揭示CD142+滑膜成纤维细胞是驱动RA半月板破坏的关键效应细胞。研究发现该细胞亚群在RA滑膜中异常增多并从滑膜下层向衬里层转位,通过高表达ABCC4转运蛋白外排cAMP,抑制PKA信号通路激活,从而增强侵袭能力导致半月板基质降解。该成果发表于《Nature Communications》,为RA膝关节病变提供了新的病理机制解释和治疗靶点。
研究主要采用四项关键技术方法:1) 对RA膝关节置换术获取的滑膜、软骨和半月板组织进行单细胞RNA测序(scRNA-seq)分析细胞互作网络;2) 通过多色免疫组化(mlHC)结合空间定量分析CD142+SF分布特征;3) 建立DBA/1小鼠CD142+SF关节注射模型模拟半月板侵袭过程;4) 利用MK571阻断ABCC4功能并评估对半月板保护效应。研究队列包含17例长期随访的RA患者滑膜活检样本,通过KSS评分系统评估膝关节功能预后。
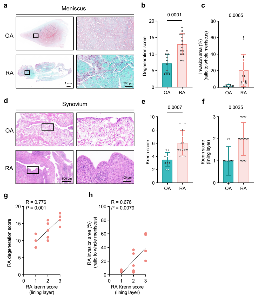
严重半月板降解与滑膜炎相关
通过比较OA和RA患者的影像学与组织学特征,发现RA患者半月板体积减少50%以上,胶原纤维结构严重破坏,且侵袭面积与滑膜衬里层炎症评分(Krenn评分)呈正相关。
CD142+SF在RA滑膜中异常增多
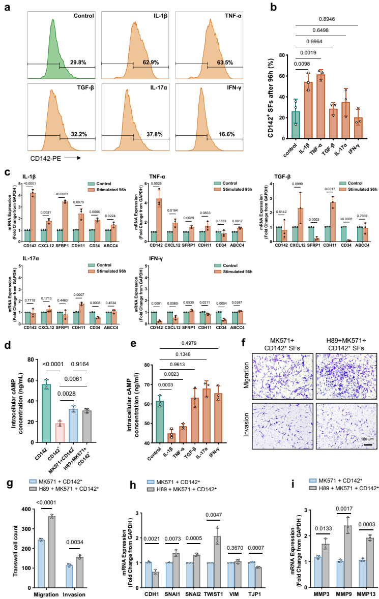
scRNA-seq鉴定出CXCL12+SFRP1+SF新亚群,富集于骨重塑和细胞迁移相关通路。流式细胞术显示RA滑膜中CD142+SF比例较OA增加3倍,且主要分布于衬里层,与血管距离显著增大。
空间分布特征转换
mlHC三维重建显示正常滑膜中CD142+SF主要位于下层(THY1+区域),而RA中76.8%转位至衬里层,形成独立于PRG4+衬里细胞的侵袭前沿。
功能性验证实验
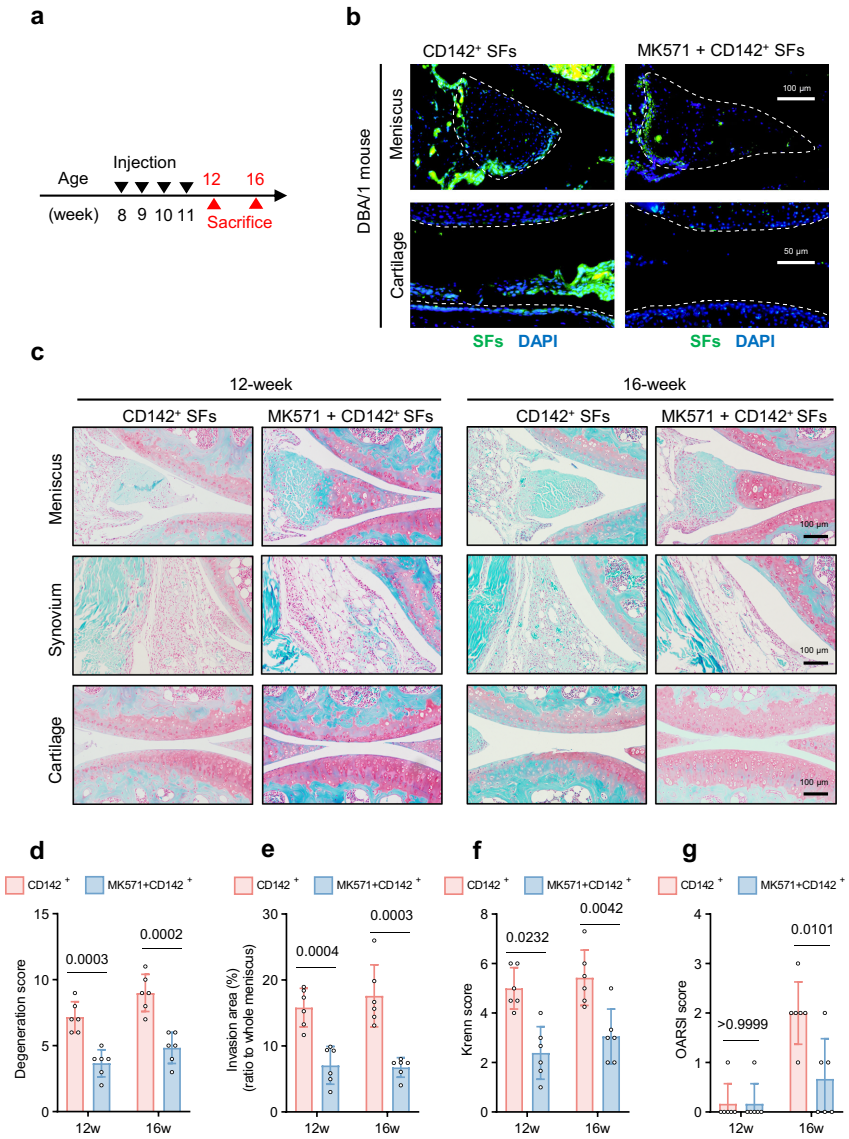
将人源CD142+SF注射至DBA/1小鼠膝关节后,半月板白区完全被滑膜组织替代,而软骨损伤轻微。体外实验显示该细胞通过上调SNAI1/2、MMP3/9/13等侵袭相关分子破坏半月板COL1A1表达。
ABCC4/cAMP/PKA调控机制
IL-1β和TNF-α可诱导CD142-SF向CD142+表型转化。ABCC4抑制剂MK571通过升高细胞内cAMP水平(2.5倍),激活PKA信号,使侵袭面积减少68%。H89(PKA抑制剂)可逆转该保护效应。
临床预后价值
对17例RA患者长达10年的随访显示,滑膜衬里层CD142+SF比例>15%的患者全部进展为需关节置换的严重膝功能障碍(KSS评分降低40%)。
该研究突破性地揭示了半月板破坏是RA膝关节病变的核心环节,CD142+SF的空间分布转换可作为预后评估的生物标志物。发现ABCC4/cAMP/PKA通路调控机制为靶向治疗提供新策略,MK571的干预效果提示现有药物再利用的临床潜力。研究首次建立RA半月板损伤的"免疫细胞-成纤维细胞-半月板"相互作用模型,为理解关节特殊结构的病理机制提供新范式。



生物通微信公众号
知名企业招聘