
-
生物通官微
陪你抓住生命科技
跳动的脉搏
FRMD8通过负调控跨膜TNF-α抑制BRCA1突变型三阴性乳腺癌转移
【字体: 大 中 小 】 时间:2025年07月07日 来源:Cellular & Molecular Biology Letters 9.2
编辑推荐:
为攻克三阴性乳腺癌(TNBC)转移难题,中科大联合西京医院团队聚焦FRMD8调控机制,通过CRISPR文库筛选与动物模型证实:FRMD8low通过抑制iRHOM2降解,减少ADAM17介导的跨膜TNF-α(tmTNF-α)切割,激活NF-κB通路并招募髓系抑制细胞(MDSCs),驱动多器官转移。研究提出紫杉醇联合TNF-α抑制剂依那西普可逆转FRMD8/iRHOM2表达,为阻断TNBC转移提供新策略。
三阴性乳腺癌(TNBC)因缺乏雌激素受体(ER)、孕激素受体(PR)和人表皮生长因子受体2(HER2)靶点,治疗选择有限,尤其转移患者5年生存率不足20%。其中BRCA1突变亚型侵袭性更强,但调控转移的关键分子机制尚未明晰。肿瘤坏死因子α(TNF-α)存在跨膜(tmTNF-α)与可溶形式(sTNF-α),前者通过激活NF-κB通路促进转移,而FERM结构域蛋白8(FRMD8)是否参与TNF-α加工及TNBC转移仍未知。中国科学技术大学与空军军医大学团队通过整合临床样本与多组学技术,揭示FRMD8通过内吞途径稳定iRHOM2-ADAM17复合物,负调tmTNF-α表达的新机制,研究成果发表于《Cellular & Molecular Biology Letters》。
研究运用四大关键技术:
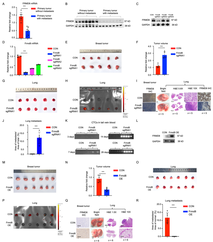
1. FRMD8为转移抑制因子(图1)
临床样本RNA测序与公共数据集交叉鉴定41个转移相关基因。CRISPR文库筛选发现,Frmd8 sgRNA在转移灶富集,其低表达显著缩短患者无转移生存期(MFS)(GSE5327等7个数据集)。小鼠模型中,FRMD8low的759细胞肺转移增加4倍(p<0.001)。

2. FRMD8low驱动多器官转移(图2)
FRMD8敲除细胞(sgRNA1)原位移植后,原发性肿瘤体积增大2.3倍(p<0.001),肺、肝、脑转移增强。反之,过表达FRMD8的转移性细胞系642转移减少50%。循环肿瘤细胞(CTCs)检测显示,FRMD8low促进肿瘤细胞早期血行播散。

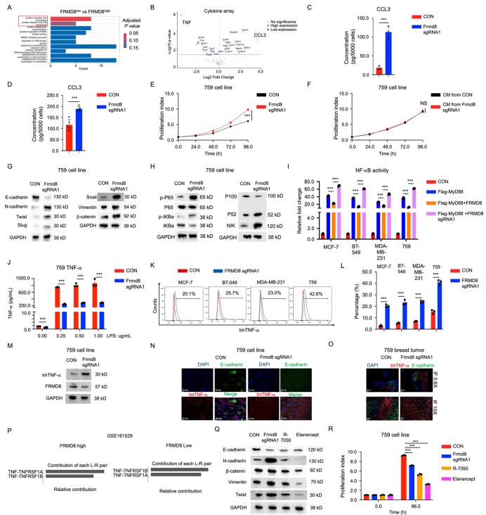
3. tmTNF-α/NF-κB轴激活促转移(图3)
FRMD8low细胞表面tmTNF-α升高3倍(p<0.001),sTNF-α分泌减少,激活NF-κB通路并上调间质标志物(N-cadherin、Vimentin)。单细胞数据(GSE161529)证实FRMD8low肿瘤中TNF-TNFRSF1B(TNFR2)信号增强,而TNFR1/2双阻断剂依那西普可逆转EMT表型。

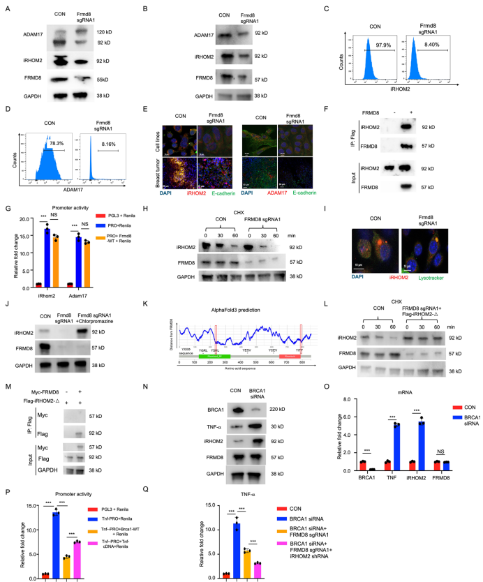
4. FRMD8保护iRHOM2免于降解(图4)
FRMD8结合iRHOM2的YXX229/790内吞基序,阻断溶酶体降解路径。敲除FRMD8后,iRHOM2与溶酶体共定位增加2倍(p<0.01),ADAM17成熟受阻,tmTNF-α切割减少。BRCA1缺失虽增加TNF-α转录,但FRMD8low进一步放大tmTNF-α膜表达。

**5. FRMD8/iRHOM
生物通微信公众号
知名企业招聘