
-
生物通官微
陪你抓住生命科技
跳动的脉搏
胰腺β细胞FFA2缺失通过抑制T1-IFN-SOCS1/3通路减轻MLDS诱导的糖尿病发生
【字体: 大 中 小 】 时间:2025年10月02日 来源:Communications Biology 5.1
编辑推荐:
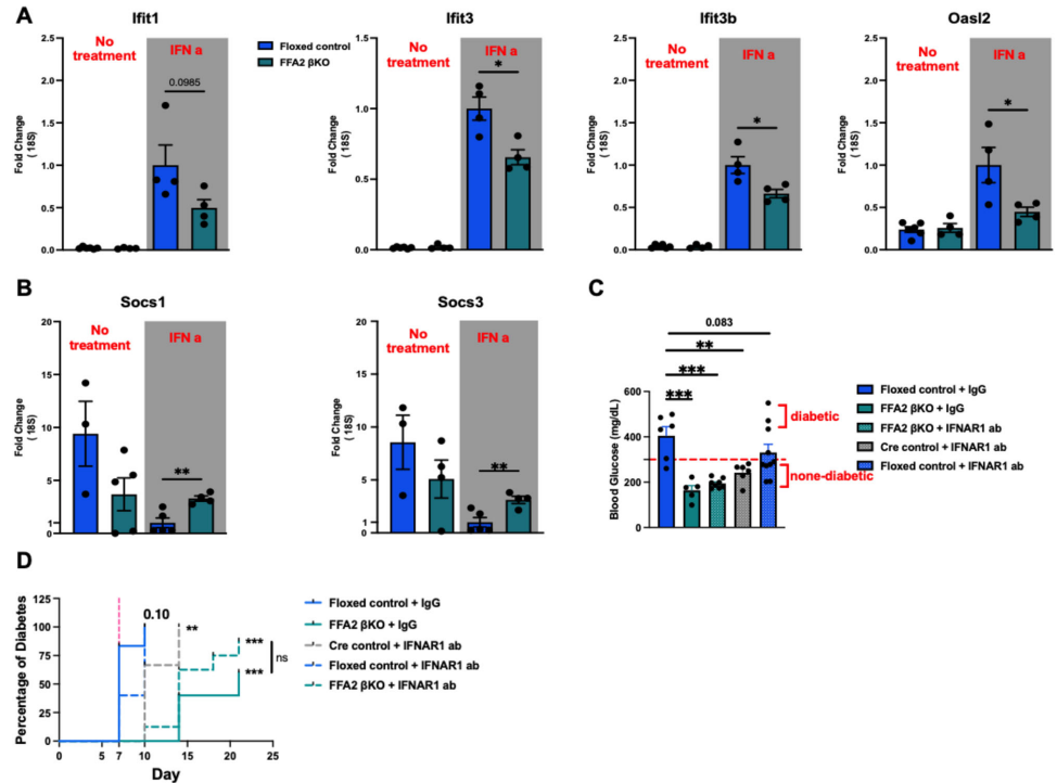
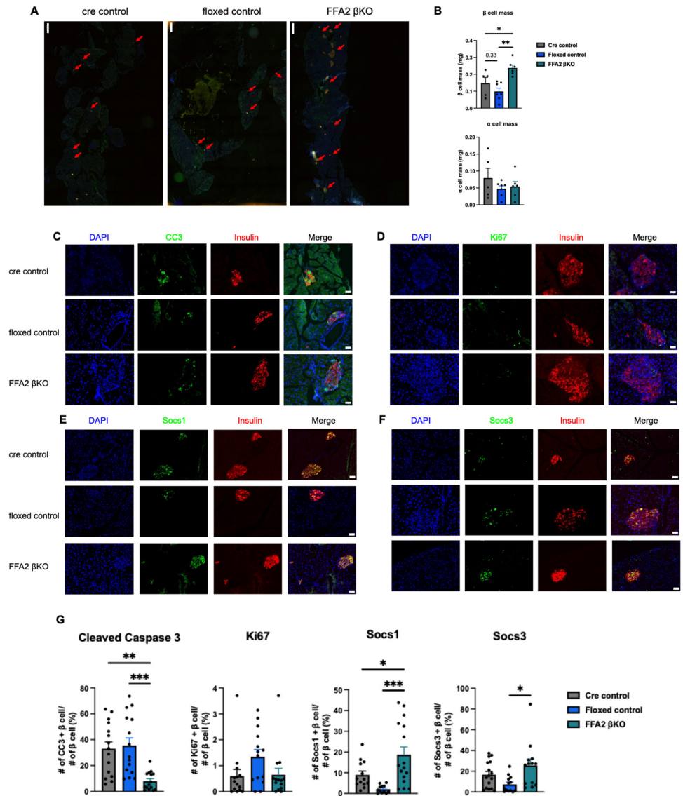
本刊推荐:为解决短链脂肪酸(SCFA)受体在1型糖尿病(T1D)发病机制中的作用问题,研究人员开展胰腺β细胞特异性FFA2(游离脂肪酸受体2)在MLDS(多剂量链脲佐菌素)诱导T1D模型中的功能研究。发现β细胞FFA2缺失显著降低糖尿病发生率(57% vs 100%),通过上调SOCS1/3表达抑制T1-IFN(I型干扰素)信号通路,减少β细胞凋亡并维持β细胞质量。该研究揭示FFA2作为T1D潜在药理靶点的重要意义。






生物通微信公众号
知名企业招聘