
-
生物通官微
陪你抓住生命科技
跳动的脉搏
解密哺乳动物鸟苷酸结合蛋白(GBP)的起源与演化:从单孔类到有袋类和有胎盘类的比较基因组学分析
【字体: 大 中 小 】 时间:2025年10月02日 来源:BMC Biology 4.5
编辑推荐:
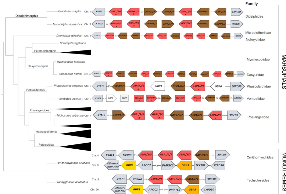
为解决哺乳动物鸟苷酸结合蛋白(GBP)家族演化历史不明确的问题,研究人员开展了跨哺乳动物三大类群(单孔类、有袋类和有胎盘类)的比较基因组学研究。通过系统发育分析和基因共线性验证,发现每类哺乳动物都演化出特有的GBP基因库,首次在单孔类中鉴定出GBP8和GBP9两个独有亚型。该研究揭示了GBP家族遵循"生与死"演化模型,为理解先天免疫系统的演化提供了重要线索。





生物通微信公众号
知名企业招聘